位置 > 资讯 > 文章

金融监管总局对华夏银行、浙商银行发巨额罚单 罚没9855万元

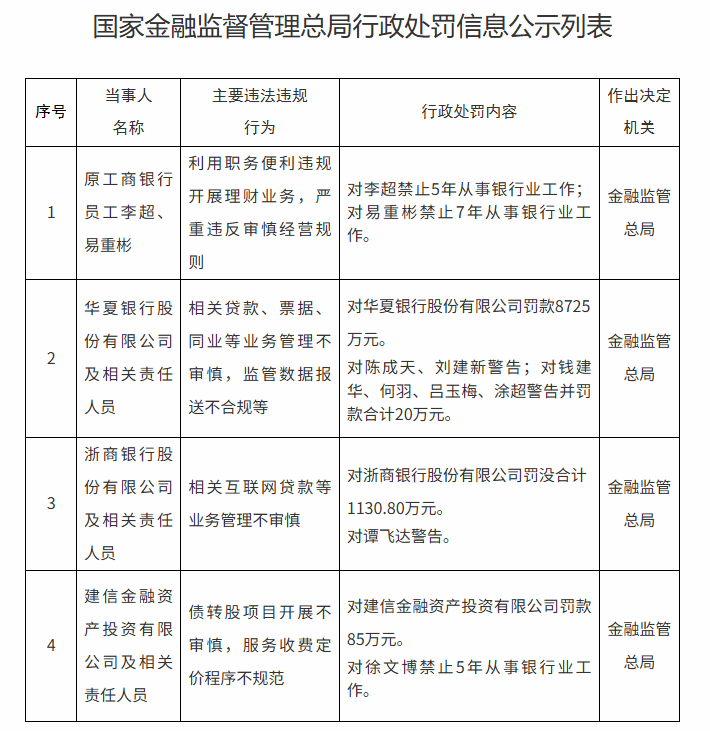
9月5日,国家金融监督管理总局公布行政处罚信息公示列表,一批银行、金融资管机构和多名金融从业人员被处罚;多张罚单总体金额超过一亿元;另外有三人被禁业。

部分处罚信息公示列表

股份行方面,华夏银行“相关贷款、票据、同业等业务管理不审慎,监管数据报送不合规”等被金融监管总局罚款8725万元。对陈成天、刘建新警告;对钱建华、何羽、吕玉梅、涂超警告并罚款合计20万元。

华夏银行当天在官网公告称,收到国家金融监督管理总局2023年对该行开展风险管理及内控有效性现场检查进行行政处罚的决定书。对于监管处罚问题,该行高度重视,深入分析问题成因,已迅速落实各项整改措施,并对相关责任人员进行严肃问责。

据了解,2025年以来,华夏银行及分支机构已收到超过10张罚单,其中多张指向信贷业务。7月21日,国家金融监督管理总局河北监管局行政处罚信息公开表显示,华夏银行石家庄分行,因违规向风险客户新增贷款掩盖不良贷款、违规上调五级分类掩盖不良贷款,被罚款65万元。同一天,华夏银行廊坊分行因贷后管理不到位,贷款资金被挪用,被监管部门罚款30万元。6月,华夏银行银川分行因贷款管理严重违反审慎经营规则,被罚款50万元。

浙商银行“相关互联网贷款等业务管理不审慎”被罚没合计1130.80万元。作为“浙系一哥”,浙商银行刚刚公布的上半年数据显示,该行上半年实现营业收入332.48亿元,下降5.76%;归属于该行股东的净利润76.67亿元,降4.15%,是上市以来首次“双降”。资产质量持续向好,不良贷款率进一步下降2个基点。

国有大行方面,原工商银行员工李超、易重彬因利用职务便利违规开展理财业务,严重违反审慎经营规则,国家金融监管总局对李超禁止5年从事银行业工作;对易重彬禁止7年从事银行业工作。

金融投资和资管机构方面,建信金融资产投资有限公司因债转股项目开展不审慎,服务收费定价程序不规范被罚款85万元。对徐文博禁止5年从事银行业工作。

工银金融资产投资有限公司因服务业务价格管理不规范,被罚款40万元。

交银保险资产管理有限公司因投资不符合监管要求的信托计划、债权投资计划相关操作不符合监管要求、关联交易管理不合规等共计罚款115万元,多人被警告和处罚。

太平洋资产管理有限责任公司因债权投资计划相关操作不符合监管要求、组合类保险资管产品管理不合规等,被罚款100万元。多人被警告并罚款,其中个人最高罚款达到10万元。

【免责声明:作品来源于媒体,转载是出于传递信息之⽬的,版权归原作者所有。】