位置 > 资讯 > 文章

吉安天草健康大药房违法发布"天草丹参保心茶"医疗广告被罚

今年315消费者权益保护日前后,有多家媒体曝光“天草丹参保心茶”虚构人设、制造焦虑、虚假承诺、套路营销。该产品经销企业吉安天草健康大药房有限公司由此深陷舆论漩涡,并引发多起民事诉讼。

据相关媒体报道,早在2014年、2015年关于“天草丹参保心茶”的严重虚假广告就曾被全国多地食药监局预警公告。违法内容包括含有利用患者名义和形象为产品功效作证明,不科学地表示功效的断言、保证等,严重欺骗和误导消费者等等。

2024年11月25日,江西省吉安市永丰县市场监督管理局工业园区分局对吉安天草健康大药房有限公司立案调查。

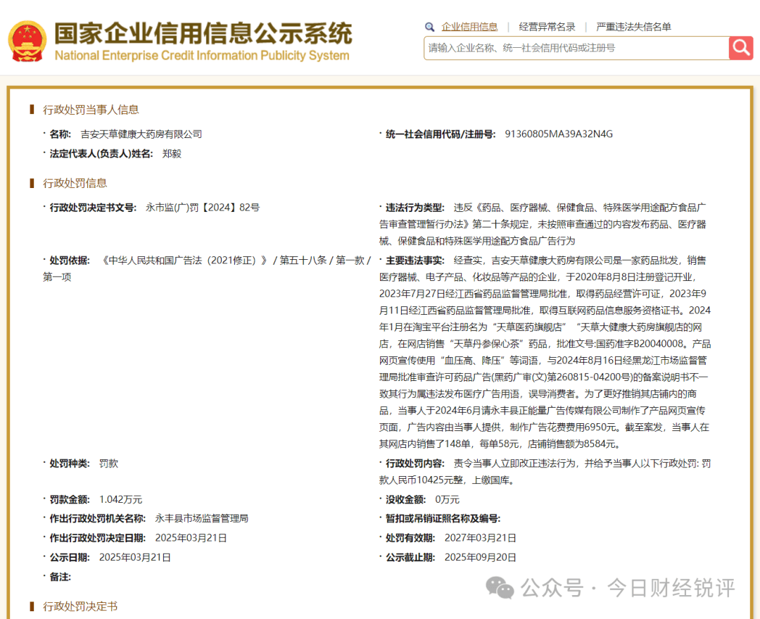
2025年03月21日永丰县市场监督管理局行下达{永市监(广)罚【2024】82号}行政处罚决定书。对当事企业吉安天草健康大药房有限公司罚款1.0425万元。

该企业违法事实如下:

吉安天草健康大药房有限公司2024年1月在淘宝平台注册名为“天草医药旗舰店”“天草大健康大药房旗舰店的网店,在网店销售“天草丹参保心茶”药品,批准文号:国药准字B20040008。产品网页宣传使用“血压高、降压”等词语,与2024年8月16日经黑龙江市场监督管理局批准审查许可药品广告(黑药广审(文)第260815-04200号)的备案说明书不一致其行为属违法发布医疗广告用语,误导消费者。为了更好推销其店铺内的商品,当事人于2024年6月请永丰县正能量广告传媒有限公司制作了产品网页宣传页面,广告内容由当事人提供,制作广告花费费用6950元。截至案发,当事人在其网店内销售了148单,每单58元,店铺销售额为8584元。

该企业违反《药品、医疗器械、保健食品、特殊医学用途配方食品广告审查管理暂行办法》第二十条规定,未按照审查通过的内容发布药品、医疗器械、保健食品和特殊医学用途配方食品广告行为。

依据《中华人民共和国广告法(2021修正)》 / 第五十八条 / 第一款 / 第一项责令当事人立即改正违法行为,并给予当事人罚款人民币10425元整,上缴国库。

【免责声明:作品来源于媒体,转载是出于传递信息之⽬的,版权归原作者所有。】