位置 > 资讯 > 文章

慕思再陷经销商举报漩涡:罚款压榨利益等 回应称投诉不属实

慕思健康睡眠股份有限公司(慕思股份)再度陷入“经销商举报”漩涡。

8月以来,几名来自江苏、重庆的慕思经销商、前经销商,对南都N视频记者投诉称,慕思股份通过要求经销商定期更新门店装修,攫取利润,对经销商实施末位淘汰;设立各种罚款名目,将罚款归属为“价外收入”,利润造假等。

9月3日,幕思股份回应南都记者称,经销商提到的问题均不属实。公司始终坚持合法合规经营,严格遵循会计准则,历年的财报均获审计机构出具“标准无保留意见”。

然而,这并非慕思首次“惹恼”经销商。

2023年,慕斯股份与网红辛巴合作,辛巴在直播中把慕思2万元的床垫低于5000元售卖,引起慕思经销商极大不满。2021年,在上市前夕,湖北慕思前经销商郑刚,公开举报慕思股份IPO数据造假、存在偷税漏税等行为。彼时,慕思股份澄清称:偷税漏税、虚假业绩不属实。

财报显示,慕思对经销模式的依赖较强,从营业收入构成方面来看,2024年,经销占其分销模式的比重高达74.13%,经销模式营收达41.53亿元。

在房地产止跌回稳、销售转弱的大背景之下,作为下游行业,家居消费面临普遍挑战。未来,慕思股份能否持续增利增收,对市场交出更优异的业绩,有待进一步观察。

经销商投诉罚款压榨利益等

慕思股份回应称投诉不属实

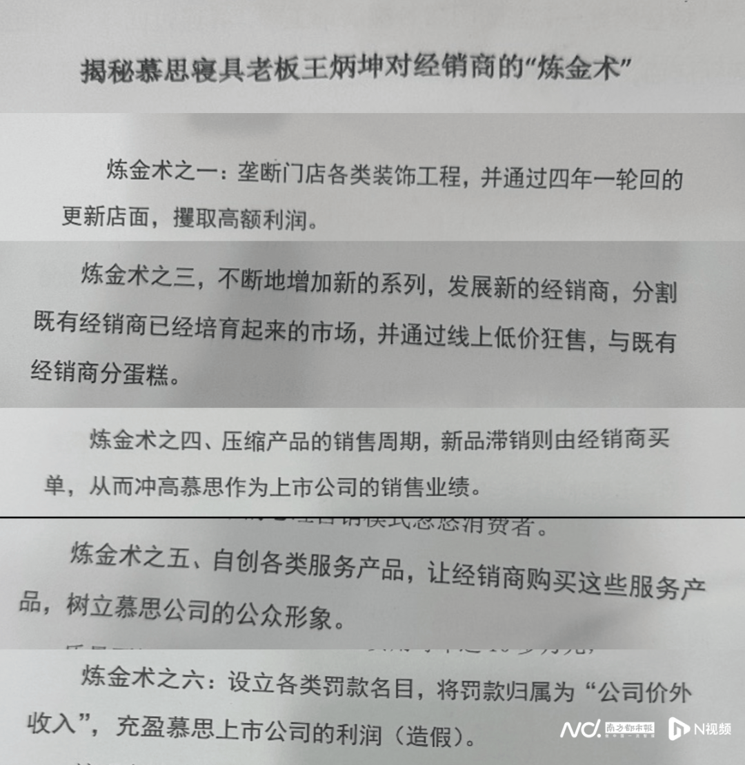
来自江苏睢宁的慕思经销商吴先生,在今年8月向南都N视频记者发来举报信,举报信称,慕思股份通过要求经销商定期更新门店装修,攫取利润;压缩新品销售周期,滞销新品由经销商买单;设立各种罚款名目,将罚款归属为“价外收入”,利润造假等。此外,还有一名来自重庆的前经销商李女士,也向记者投诉称此事。

经销商举报信节选。

加盟慕思到2024年底,吴先生说,他已经亏损了一千多万元。

据介绍,慕思股份垄断门店各类装饰工程,要求经销商四年一轮回更新店面,攫取利润。“门店内看得见的,必须从慕思采购,靠着割韭菜的模式,压榨经销商,导致负债像滚雪球一样越来越多。”吴先生说。

吴先生的合伙人孙先生提供一段2024年8月份通话录音显示,慕思方面一名工作人员对他说:“现在装修补贴一平方米1000元,跟免费差不多……第一次(不装修)是罚款,第二次再不(装修)就是列警示函,第三次警告再不装就是直接淘汰了。”

李女士提供的门店装修部分订单合同节选。

“市场卖不动了,慕思就让经销商强行贷款压货,当慕思发现市场增量下滑,就会推新,强制经销商购买新品,淘汰品不得店面出样销售,否则罚款。”吴先生称,慕思股份压缩产品的销售周期,新品滞销则由经销商买单,从而冲高了慕思作为上市公司的销售业绩。

根据孙先生提供的资料,2025年的二季度,每个月他都收到了慕思发来的退市的产品清单,其中5月有二十多款,包含各种类型的床垫、床头柜、家纺等。

今年2季度,慕思即将退市的产品通知。

据了解,慕思设立各类罚款名目,将罚款归属为公司“价外收入”,吴先生质疑其利润造假。吴先生说,他从2018年至2025年被罚款的金额超过了15万元,而慕思开出的发票目录为“价外收入”。

根据孙先生提供的相关资料,罚款名目包括,指定品类出店销售——缴纳违约金1万元—5万元;经销商培训未完成打卡——缴纳1000元违约金……

前经销商李女士提供的一张2024年8月的《专卖店巡检整改通知单》显示,她因为价格违规,被罚款13000元。她补充,这只是标错了价格,并非实际售价,却被慕思进行了罚款。

李女士提供的此前被慕思罚款的单据。

此外,经销商提供的资料还显示,逢经销商评审时,还要签署一份承诺,承诺写明:严格按照以上承诺的过程指标计划实施,若其中一项未按时达成,自愿纳入淘汰名单。

针对经销商的“指控”,9月3日,幕思股份有关负责人回应南都记者,经销商提到的问题均不属实。公司始终将经销商视为不可或缺的战略伙伴,致力于共建共赢、共同发展。公司始终坚持合法合规经营,所有收支均严格遵循会计准则,公司历年的财报均获审计机构出具“标准无保留意见”。

近年来两度深陷“经销商投诉”漩涡

曾与网红合作2万床垫5000元售卖

然而,这并非慕思股份首次陷入“被经销商投诉”的漩涡。

2023年10月,慕思股份与彼时头部网红辛巴合作,辛巴在直播中把慕思2万元的床垫低于5000元售卖,引起慕思经销商极大不满。辛巴因此为慕思创收10亿元。当时,慕思“拒绝”发货而导致慕思和辛巴合作不顺的传闻等系列事情引起关注,当年11月2日,辛巴抖音账号被封。

南都早前报道,有慕思的线下经销商抱怨,辛巴卖得太便宜了,把门店的生意都搞坏了。彼时,慕思方面回应南都记者称,涉事产品为专门配合辛巴直播定制的降价促销。

另据媒体报道,早在2021年9月,慕思股份上市前夕,有湖北襄阳慕思前经销商郑刚,在网络上公开举报慕思股份IPO数据造假、存在偷税漏税等行为。

郑刚在接受媒体采访时表示,2020年10月,慕思股份因上市需要,不顾影响市场行情,也不顾经销商的经济承受能力,强迫自己再开一家面积达2000平方米的新店。由于他无力满足公司的要求,慕思公司以莫须有的理由终止了其代理权,自己在当地培植了十多年的市场被迫拱手相让。

同时,郑刚还实名举报慕思股份并不是一家遵纪守法的企业,在经营中涉嫌巨额偷税。郑刚称,在自己代理襄阳市场的13年里,累计向公司进货3000多万元,其中绝大部分款项,慕思公司都未开具增值税发票。“我每次要求公司开票给我,公司都回复称‘开不了票’”。

彼时,慕思股份对于经销商的举报同样通过媒体进行了澄清,主要内容包括:一是偷税漏税不属实,公司合规经营、依法纳税;二是某经销商违规操作后公司解除其代理权,之后对公司进行造谣及诽谤;三是公司虚假业绩不属实,招股书中披露的收入等信息内容真实。

慕思品牌创立于2004年,于2007年成立慕思健康睡眠股份有限公司,是软体家居行业集研发、设计、生产、销售和服务于一体的服务商。2022年,慕思股份在深交所主板上市。

据慕思股份2024年财报,公司拥有线下专卖店5400余家,同时通过“天猫”“快手”“京东”“抖音”“唯品会”等平台开展线上销售。实际上,慕思对经销商的依赖更强,从营业收入构成方面来看,2024年数据显示,经销占其分销模式的比重高达74.13%,经销营收达41.53亿元。

【免责声明:作品来源于媒体,转载是出于传递信息之⽬的,版权归原作者所有。】