位置 > 资讯 > 文章

收房在即突然发现隔壁是工业污染地块 上海红盘业主起诉开发商

“听到对方律师说驳回原告诉求的时候,我火气一下子就大了。他们主张说没有披露(红线外不利因素)的义务,该说的都在‘不利因素’里说了,说我们购房者作为成年人,有义务去调查,我们怎么能调查出来(附近地块)有污染?”

9月10日上午,上海市浦东新区人民法院西漕第九法庭,业主周荔坐上了原告席,与上海浦发虹湾房地产开发有限公司(以下简称浦发虹湾)对簿公堂。庭审结束后,她向《每日经济新闻》记者表达了强烈不满。

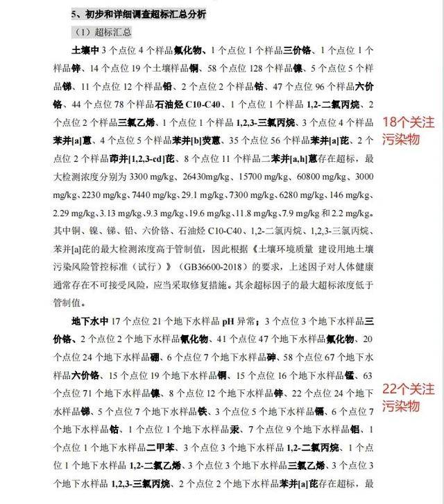
《每日经济新闻》曾于2024年11月报道《调查|收房在即,隔壁竟是工业污染地块?》,业主们在预看房前后惊讶地发现:同在整个开发区域内的一块地,土壤中有18种对人体有害的化学物质,地下水中有22种。

据周荔及现场旁听业主透露,原告代表律师向法庭表达了诉讼请求,被告应赔偿经济损失暂计612863.3元。

浦发虹湾一方代表律师直接表示:“被告不承担任何缔约过失责任或违约责任,要求驳回原告的诉讼请求。”

每经记者在长期跟踪采访中陆续获知,浦发虹湾计划提起诉讼索赔或退房的合计超过100户,有业主要求开发商赔偿涉案房屋总价款的10%(暂定,最终以法院评估房价实际减损幅度为准),也有业主要求退房。

5个月前的4月24日,部分业主接到了浦东新区人民法院的立案通知,周荔和另一位业主的诉讼(暂定9月24日开庭)被列为“示范性案例”,这部分案例在判决生效之后,将成为这组诉讼的示范案例,统一适用这一口径。

浦发虹湾交付的新房是否受到影响?污染地块究竟属于谁?

据业主透露,开庭之前,原告方律师提交了1800多页书面证据,被告方也提交了从双方质证到陈述诉讼请求环节的证据,但双方在多项问题上分歧严重。

装着1800多页证据文件的行李箱受访者供图

污染地块是否影响商品房?

原告方提出了第一个争议点:

污染地块内原浦东电镀厂,为何不属于商品房所在地块环境初步调查报告中“地块周边企业的情况”?

根据业主方此前提供的资料,浦发虹湾商品房一期、二期分别位于上海市浦东新区唐镇宏秋路55弄(W15-01地块)和虹昌路285弄(W09-06地块),相邻地块分别为新建小学与初中。而备受争议的W08-08地块原为浦东电镀厂,一期、二期商品房与W08-08地块同属一个开发组团,二期紧邻W08-08地块。

2024年四季度,业主与代表律师经过多番查询、申请行政公开,获得了《浦东新区唐镇PDP0-0403单元W08-08地块及原浦东电镀厂涉及规划地块(W08-05、W08-06和W08-07地块)土壤和地下水污染风险评估报告》等多份报告。

其中一份报告显示,发现土壤中苯并(a)芘、苯并(a)蒽、苯并(b)荧蒽、茚并(1,2,3-cd)芘和二苯并(a,h)蒽、1,2-二氯丙烷、1,2,3-三氯丙烷、氟化物、铜、 锑、锌、钴、镍、六价铬、石油烃(C10-C40)、铅的含量均超过了人体可接受水平;地下水中三氯乙烯、1,2-二氯丙烷的含量超过了人体可接受水平。

此次被告方提交的证据中,一份关于一期商品房所处的W15-01地块评估报告引起了原告方的质疑:

报告载明地块内及周边企业的情况时,选取了地块向外500米范围的“正圆形”范围,把案件争议的W08-08地块中“原浦东电镀厂”位置排除在外;但原告其他证据包括W08-08地块的《初步调查》《详细调查》及《风险调查报告》中,W15-01地块均包含在内。

据《每日经济新闻》此前报道:

一期商品房地处W15-01地块,二期商品房地处W09-06地块,与一期二期商品房相邻的地块为W08-08地块,W08-08地块原为浦东电镀厂,其中一期商品房与W08-08地块直线距离不足500米,二期商品房与W08-08地块仅间隔一条马路。

原告方认为,这是让前述其他证据存疑的核心问题。“W08-08地块原浦东电镀厂”是否应被纳入“地块内周边企业的情况”,将影响住宅项目是否符合住宅建筑建设的行政规范。

同时,原告方也质疑了另一份报告的专业度。这份关于W15-01地块土壤和地下水环境的尽职调查报告提及,钻孔深度为1米,原告的证据显示土壤污染深度为0~3米,最大超标深度为6米;地下水污染深度为1米~9米,最大超标深度为15米,因此上述报告中操作的钻孔深度明显低于污染深度。

据业主陈述,对于原告方出具的证据报告,浦发虹湾代表律师的异议大多集中在“关联性”与“目的性”,并且提出“从W08-08地块和其他两个地块的报告来看,无论是地下水还是土壤、周边空气,都没有(污染)扩散的现象”。

“本人买房子用作婚房,将来要在这套房子里养育小孩,而W08-08地块风险报告明确了对儿童有特别的危害。如果知道是这样的情况,绝对不会购买这个房屋,也不会以这个价格去购买。被告在相应的信息披露中故意隐瞒了污染事实,应当依法承担赔偿责任。”原告方表示。

调查周边地块是谁的义务?

被告代表律师在庭上多次强调,受条件限制和主体认知差异,对不利因素不能逐一提示,所以不存在隐瞒不利因素的故意,更不存在欺诈。

这也是业主方难以接受的解释,如果开发商不能对不利因素逐一提示,那么调查责任归属哪一方?

被告代表律师的态度是,确认在选择购买房屋之前,业主也亲临过现场,或者已经对周边的环境仔细考察以后,自行作出的购买决策。原告可以通过政府的信息公开获取浦东新区唐镇W08-08地块以及原浦东电镀厂涉及的规划地块等土壤和地下水污染风险相关信息。

被告代表律师还表示:“原告作为完全民事行为能力人,理应在签订合同之前对所住的房屋进行外围调查,以尽到合理的审慎注意。”

周荔曾向每经记者表示,2022年项目开盘前,购房人在售楼处看房时,该地块已经用至少2米的围挡围住,最多能看到这里是一片空地。而被告提交的证据中也列明,2021年7月左右,浦发虹湾就已经向政府部门的“一网通办”填报了污染情况,但对于报告是否公开,他们选择了“不公开”。

“主观上有阻止相应信息公开的行为。”原告方强调。

地块性质是否误导了购房行为?

“如果(被告知)W08-08地块是住宅,我不可能会觉得这个地方有污染。”周荔在沟通中告诉每经记者。

根据原告方提交的证据材料,W08-08地块现状的土地性质是建设用地,但在认筹时,浦发虹湾在售楼处沙盘里明确标识W08-08地块的位置是住宅楼,并且在红线外不利因素确认函、提示函以及相应的说明里,都把W08-08地块作为住宅组团用地进行描述。

按照浦发虹湾的填报情况,W08-08地块是建设用地,在污染治理完成之后才能转化为居住用地。

基于此,原告方律师认为,上述操作给购房人造成了误导。

但被告代表律师解释认为:公司未来规划(W08-08地块)要作为住宅,现在修复就是要使它符合一类住宅用地的要求。

而通过与业主、代表律师的沟通,每经记者注意到其中一个细节:

被告代表律师多次表示,W08-08地块目前尚未出让,浦发虹湾还不是产权人,只是受委托进行土地治理和修复。

原告方代表律师认为:“今天(9月10日)整体比较顺利,对方的陈述也基本符合预期,但接下来还有很长的路要走,相信法院会依法公正审理。”

另一位业主张华则向每经记者透露:“超过100户业主都在等待‘示范性案例’的判决,我主张退房,因此到现在还和父母挤在一起住。和我有相同诉求的,大约占了80%。”

【免责声明:作品来源于媒体,转载是出于传递信息之⽬的,版权归原作者所有。】