位置 > 资讯 > 文章

浙商银行因互联网贷款业务收罚单 个人贷款不良规模超90亿元

近日,浙商银行再收大额罚单。

2025年9月5日,国家金融监督管理总局披露的行政处罚信息公示列表显示,浙商银行因相关互联网贷款等业务管理不审慎被国家金融监督管理总局罚没合计1130.80万元。同时,谭飞达被实施警告。

图源:国家金融监督管理总局官网截图

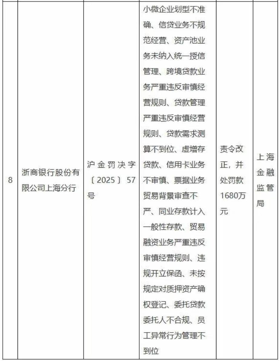
值得一提的是,这已是浙商银行2025年以来收到的第二张千万元级别罚单。今年1月,上海金融监管局亦曾向浙商银行上海分行开出一张1680万元的巨额罚单,涉及虚增存贷款、信用卡业务不审慎15项违规行为。

图源:国家金融监督管理总局官网截图

回顾浙商银行过去几年的财务报告,可以了解到该行此次被罚的一些背景,尤其是2023年。数据显示,浙商银行2023年的总收入约为637.04亿元,同比增长4.29%;归属于该行股东的净利润150.48亿元,同比增长10.50%。

截至2023年末,浙商银行的总资产约为3.14万亿元,比2022年末增长19.91%。其中,发放贷款和垫款总额1.72万亿元,比2022年末增长12.54%;总负债2.95万亿元,比2022年末增长20.29%。

截至2023年末,浙商银行的发放贷款和垫款总额约为1.716万亿元,比2022年末的1.525万亿元增加1912.10亿元。其中,贷款信用减值损失准备约429.68亿元,发放贷款和垫款,净额约1.67万亿元。

按业务类型来看,公司贷款和垫款为浙商银行发放贷款的主要组成部分。浙商银行在财报中表示,其推进弱周期行业贷款投放,加大力度提高优质客户覆盖面和资产投放。截至2023年末,公司贷款和垫款总额约为1.128万亿元,同比增长14.29%。

截至2023年,浙商银行的个人贷款和垫款总额约为4766.92亿元,而2022年则为4178.81亿元,相对增长14.07%,净额增加588.11亿元。相比之下,该行2022年末的个人贷款增加净额约为363.87亿元。

与此同时,浙商银行的个人贷款业务的不良规模亦在快速增长。截至2023年末,个人贷款的不良贷款金额约为90.86亿元,比2022年末增加28.38亿元;不良贷款率1.91%,上升0.41个百分点。

图源:浙商银行2023年度报告截图

相比之下,截至2019年末、2020年末和2021年末,浙商银行的个人贷款业务的不良贷款金额分别约为24.85亿元、23.99亿元和40.86亿元,2023年更是达到90.86亿元的高位。以此来看,该行个人贷款的不良贷款金额在过去四年实现了几何倍的增长。

图源:浙商银行2020年度报告截图

仅就2021年而言,浙商银行个人贷款的不良贷款金额就净增加约人民币16.87亿元,而2022年则净增加21.62亿元。2023年,进一步增加28.38亿元。但2024年末,该行个人贷款的不良贷款金额则为84.98亿元,比2023年末减少5.88亿元。

图源:浙商银行2024年度报告截图

在这个过程中,浙商银行个人贷款的规模亦在快速增加。但2025年上半年,这一情况发生了变化。截至2025年上半年末,浙商银行的个人贷款约为4660.41亿元,较2024年末的4786.31亿元减少约125.9亿元,甚至低于2023年末的4766.92亿元。

不过,浙商银行个人贷款业务的不良贷款规模依然保持了增长态势。截至2025年上半年,这一规模约为91.91亿元,比2024年末增加6.93亿元。同时,不良贷款率1.97%,比2024年末上升0.19个百分点。

【免责声明:作品来源于媒体,转载是出于传递信息之⽬的,版权归原作者所有。】