位置 > 资讯 > 文章

华夏银行持续被罚上亿:半年报业绩承压 坚持息差管控不放松

作为市场经济中的毛细血管,商业银行在经营发展中的合规性可谓重中之重。而在近期,华夏银行被巨额罚款数千万的消息引发外界高度关注。

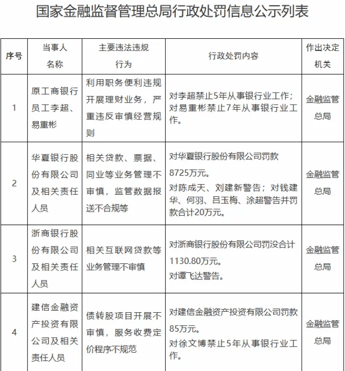
9月5日,国家金融监管总局披露多条行政处罚信息,涉及华夏银行(600015.SH)、浙商银行(601916.SH)、建信投资以及原工商银行(601398.SH;01398.HK)两名员工。

1

近期被罚超8700万,今年合计上亿

其中,华夏银行因相关贷款、票据、同业等业务管理不审慎,监管数据报送不合规等,被罚款8725万元。同时,对相关人员也予以警告及罚款。

同一时间,华夏银行对于该处罚回应称,近日收到国家金融监督管理总局2023年对我行开展风险管理及内控有效性现场检查进行行政处罚的决定书。对于监管部门的处罚决定,我行诚恳接受。对于监管处罚问题,我行高度重视,深入分析问题成因,已迅速落实各项整改措施,并对相关责任人员进行严肃问责。下一步我行将严格落实监管要求,持续强化内控合规管理,推动业务经营健康发展。

除该笔巨额处罚外,据不完全统计,2025年以来,华夏银行至少有17家分支机构因各类违法违规行为受到行政处罚,累计罚没金额超过1570万元。

8月27日,华夏银行股份有限公司温州分行被罚款170万元,一名相关责任人被警告,主要违法违规行为是,贷款“三查”不到位、信贷资金被挪用、违规发放借名贷款。8月18日,因对原华夏银行股份有限公司太原北城支行贷后管理不尽职负有责任,华夏银行太原北城支行一副行长被处以7年禁业的严厉处罚。

7月23日,因贷后管理不到位,华夏银行太原杏花岭支行被罚30万元。7月21日,因违规向风险客户新增贷款掩盖不良贷款、违规上调五级分类掩盖不良贷款,华夏银行石家庄分行被罚65万元,其首席风险官被警告并罚款8万元;同样是7月21日,因贷后管理不到位、贷款资金被挪用,华夏银行廊坊支行被罚款30万元。

其他金额较大处罚还包括,今年3月份,国家金融监督管理总局宁波监管局行政处罚信息公开表显示,华夏银行宁波分行因存款业务、贷款业务及票据业务管理不审慎,被罚款125万元。

1月26日,华夏银行股份有限公司深圳分行因违规开展不良资产转让业务、内部控制有效性不足、信贷资产分类不审慎、集团客户统一授信管理不到位、贷款业务管理不当等行为被深圳金融监管局行政处罚,罚款560万元。

著名经济学家宋清辉指出,华夏银行近期被罚8700多万,加上以往上千万元,今年以来合计被罚金额超过上亿,这些处罚大多数可能都发生在前几年,虽然公司也第一时间回应高度重视并进行整改强化内控合规,但如此频繁的被罚记录,以及金额也相当庞大,说明公司在合规层面存在不小隐患,公司当由上至下全面排查风险隐患,严格落实合法合规,作为金融机构在发展的同时必须要高度重视合规底线,希望公司真正吸取教训。

2

营收净利润下滑,近十年罕见

与此同时,更加雪上加霜的是,华夏银行上半年业绩也出现了双下滑局面。

2025年上半年,公司实现营收455.22亿元,较上年同期的483.54亿元下降5.86%;归母净利润114.70亿元,较上年同期的124.60亿元下降7.95%;扣非净利润112.97亿元,较上年同期的124.21亿元下降9.05%。在A股42家上市银行中,华夏银行的净利润增速居于末位。

上半年,华夏银行实现利息净收入305.74亿元,同比下降3.6%,占营业收入比重为67.16%,非利息净收入149.48亿元,同比减少16.90亿元,下降10.16%;发放贷款和垫款利息收入473.84亿元,同比下降9.17%;净利差为1.59%,较2024年上半年的1.61%收窄2个基点;净息差则从1.61%降至1.54%,收窄幅度达7个基点。

华夏银行指出,在降低实体经济综合融资成本大环境下,受信贷有效需求不足、贷款市场报价利率(LPR)及市场利率下行等影响,资产收益率有所下降。下一步,将坚持息差管控不放松,围绕价值创造核心,优化资产负债结构,加强精细化管理,稳定息差运行。

截至今年6月末,华夏银行资本充足率13.07%,比上年末下降0.37个百分点;一级资本充足率为11.44%,比上年末下降0.26个百分点;核心一级资本充足率为9.56%,比上年末下降0.21个百分点。

拉长时间来看,今年上半年也是华夏银行近十年罕见的双双下滑。2017年中报-2024年中报,华夏银行营收同比增长分别为6.89%、-1.44%、21.05%、19.56%、1.12%、0.70%、-1.67%以及1.49%;归母净利润同比增长分别为0.10%、2.02%、5.06%、-11.44%、17.60%、5.01%、5.07%以及2.86%。

针对华夏银行上半年表现,广发证券指出,从累计业绩驱动来看,规模扩张、拨备计提为主要正贡献,净息差、其他收支、成本收入比为主要拖累。

广发证券关注到:(1)利率波动对投资端业绩扰动边际缓和。年初以来债市波动,交易账户浮亏,一季度公允价值变动-24.73亿元,利润表端OCI账户公允价值变动-18.02亿元,公司通过兑现OCI账户浮盈增厚其他非息收入。二季度债市回暖,投资收入同比增长3.2%,债市对业绩的扰动边际缓和。

(2)息差边际收窄。二季度净息差1.54%,环比下降3bp,同比下降7bp,计息负债成本率为1.83%,较24A下降32bp,对息差企稳贡献显著,往后看,伴随前期高成本负债的逐步到期,负债端成本率下降对息差的改善提振将进一步显现。

(3)资本充足率回落。二季度核心一级资本充足率较年初下降21bp至9.56%,一方面是上半年资产负债表端其他综合收益下降18亿元,削弱了核心一级资本,另一方面是资本新规影响消退后,资产增速提升,关注内源资本补充的可持续性。

其给出的盈利预测与投资建议:预计公司25/26年归母净利润增速分别为1.58%/1.21%,EPS分别为1.59/1.61元/股,当前股价对应25/26年PE分别为4.87X/4.80X,对应25/26年PB分别为0.38X/0.35X,综合考虑公司历史PB(LF)估值中枢和基本面情况,给予公司最新财报每股净资产0.50倍PB,对应合理价值9.61元/股,维持“买入”评级。

【免责声明:作品来源于媒体,转载是出于传递信息之⽬的,版权归原作者所有。】