位置 > 资讯 > 文章

撮合服务费、年利率超100%的高息网贷:究竟是谁在操盘?

《助贷新规》落地仅剩不足1个月,然而近日,消金社注意到,在黑猫投诉上,有不少用户投诉显示:“花花有米”、“稳融花”存在高额“撮合服务费”/“担保费咨询费”、爆通讯录、隐匿/模糊合同相关信息等情况,致使借款产品的年化利率超过36%,部分投诉案例显示用户承担的实际借款年化甚至高达105%。

新浪黑猫 投诉编号 17386328883 显示「本人在‘花花有米’平台借8000元分12期。放款账户是‘商盟商务服务有限公司’……平台不直接提供完整合同(隐藏乙方、丙方真是名称)」

投诉编号 17385932575 显示「在花花有米平台借款并于2025年8月3日到账人民币六千元整,发现其前三期还款高达1046.32后九期每期557.52美其名曰咨询费担保费,借款6000元12期总还款8156.64元年化利率高达60.64%,烦请提供这1400余元“担保费咨询费”的相关发票。」

综合大量用户投诉显示:花鸭借款、融360、你我贷、极融等平台为“花花有米”提供导流。

另有多条投诉显示:用户在花花有米申请借款,平台转给第三方下款,协议里各项信息不明确,未明确下款方主体等,部分案例显示用户无法看到具体还款本金与利息。那么,花花有米又将用户导流给了哪些平台呢?

投诉编号 17384027167 显示「2025年5月18号通过花花有米匹配天源花申请借款11000元,下款后显示资方为中原消费金融,第二天却被扣除1430元权益卡,扣款方为广州市花享云科技有限公司。」

投诉编号 17383359605 显示「2025年5月25日下午在你我贷平台申请补充贷款被引导至一个名称为花花有米的app,后来在花花有米app上又被引导申请了平台名称为天源花的平台的贷款,后来下款了11000元。但是后来收到一条短信说开通了一个会员权益,后来上面显示明天要扣款1430元。……放款方是陕西长银金融有限公司

投诉编号 17385935523 显示「通过花鸭平台申请贷款匹配到花花有米,贷款金额20000元,分十二期还款,前3期每期还款3487.74元,剩余9期还款1858.41元,累计总还款达到27188.91元,年化利率高达惊人的60.9%,查看合同发现借款合同模糊,同时存在有两笔不合理收费,一笔撮合服务费2040.03元,一笔担保费1080元。

“稳融花”的高息问题更为突出,7月15日的一条投诉显示,有用户于2024年7月2日在“稳融花”借款8000元,前三个月一个月还款1500.75,后面9个月每个月还款708.04。借款8000元12个月一共还款10874.61。有媒体计算后发现,该笔借款的年化IRR高达105%。

(图源:《开甲财经》)

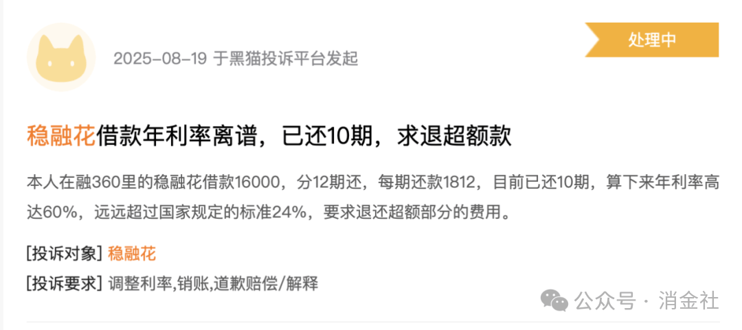
8月19日,有借款人在平台投诉称,“稳融花”借款16000,分12期还,每期还款1812,目前已还10期,算下来年利率高达60%,要求退还超额部分的费用。

另有用户投诉显示:「在稳融花借款10000元,分12期还款。每一个月要还1472元左右,想提前结清也找不到入口。」

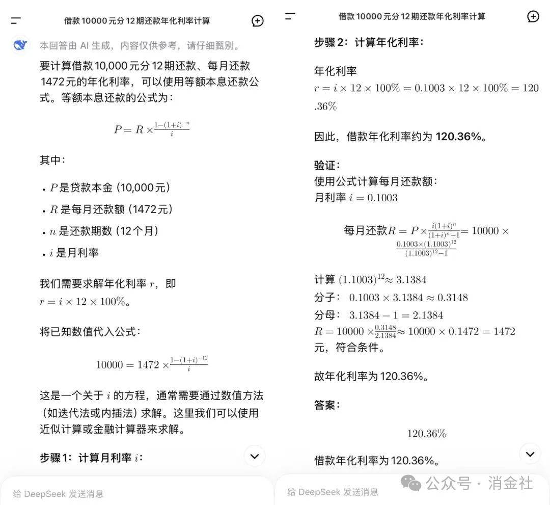
若以借款总额为10000元,分12期,每期还款1472元计算,DeepSeek计算出该笔借款的年化利率为120.36%。

运营主体与关联链条:无放贷资质公司借道壳公司运作

综合多条用户投诉显示,“稳融花”的运营主体为广西云腾智创科技有限公司,资方为南宁市新源达小额贷款公司、山西信托股份有限公司等。

企查查显示,广西云腾智创科技有限公司(下称“广西云腾”)成立于2021年,法定代表人及实际控制人均为陈素远。公司注册资本200万元,实缴资本为0,股东为陈素远和杨绍欢,2024年员工人数为1。公司经营范围中并不包含金融类相关服务。

股权穿透后发现,“广西云腾”为浙江钱都信息服务有限公司的大股东(持股65%),后者前身为P2P平台“钱都金服”,该公司成立于2016年11月,并已于2025年5月29日注销(注销原因:决议解散)。

钱都金服的历史股东背景光鲜,杭州云蝶加速投资管理合伙企业(有限合伙)(持股35%),浙报传媒控股集团有限公司(持股30%),浙江融达企业管理有限公司(持股20%),浙江文创小额贷款股份有限公司(已更名为:浙江治之端管理咨询股份有限公司)(持股15%)。

2017年之后,伴随着P2P的清退,钱都金服也迅速退出市场。

“广西云腾”实控人陈素远名下共有6家关联公司,包括南宁小苔网络科技有限公司、广西花花有米米钱包科技有限公司、南宁亿升科技有限公司等。

其中,南宁小苔网络科技有限公司(下称“小苔科技”)拥有“米米钱包APP”软著,并备案了“多惠甄选”“百灵美选”两个APP。

广西花花有米米钱包科技有限公司拥有场景消费分期产品“安稳借”软著,备案了“百灵办单”小程序。

不久前多家媒体报道,“小苔科技”虽注册地在广西,但官网曾显示办公地在杭州,且办公地址与杭州云驱智汇科技有限公司重合,均在杭州市拱墅区东新路690号520室。

(图源:网络)

企查查显示:杭州云驱智汇科技有限公司(下称“杭州云驱智汇”)成立于2022年,注册资本100万元,实缴资本为0,参保人数为0,公司法人为叶兴淼,股东为叶兴淼和杨绍欢

“杭州云驱智汇”的股东叫杨绍欢,而“广西云腾”恰好也有个股东名字叫杨绍欢,这到底重名巧合还是同一个人,有待监管部门调查。前者公司邮箱还与“盈盈有钱”关联公司一致。例如,“杭州云驱智汇”使用邮箱与“盈盈理财”叶进武实际控制的杭州鼎贤财务管理有限公司等一致。广西企云网络技术有限公司(“花花有米”上架公司主体)也留有同一邮箱

背后链路:指向曾被3・15曝光的“盈盈有钱”

而“盈盈有钱”正是2019年被央视315晚会曝光的714高炮平台,创始人为原支付宝高管叶进武。

公开资料显示:盈盈集团的两大股东分别为叶进武(占股60%)和王刚(占股40%),而王刚也是滴滴的天使投资人。据《互金通讯社》此前报道,“盈盈有钱在被‘315’点名后进行了下架整改,但从结果上来,依然在为‘714高炮’平台继续导流,只不过这一次选择的方式是‘间接式’。”

(图源:《互金通讯社》)

同年12月14日,央视新闻再次曝光多家小贷公司及714高炮产品涉嫌违法“套路贷”问题,盈盈有钱又在被曝光之列。

另据《蓝鲸财经》早前报道,有用户表示,曾通过51公积金管家向“盈盈有钱”贷款,通过IRR计算,借款实际年化利率最高达76.08%。

(图源:《蓝鲸财经》)

“公开信息显示,盈盈理财对外投资一家名为抚州爱盈普惠网络小额贷款有限公司该公司大股东为爱财科技,占股50%,盈盈理财占股45%,熊伟占股5%。爱财科技法人代表为钱志龙,旗下有消费分期商城爱又米等借贷平台。”

(图源:《蓝鲸财经》)

9月1日,企查查显示:抚州爱盈普惠网络小额贷款有限公司,现已更名为——抚州高新区熊伟建材有限公司,股权穿透后,叶进武仍持有该公司股份

据《开甲财经》近期报道,“南宁小苔网络科技有限公司注册了米米钱包,其对应的借贷产品为‘花花有米’。”然而,华为应用商店和苹果 APP Store 均显示,“花花有米”的上架主体为——广西企云网络技术有限公司

企查查显示:广西企云网络技术有限公司「经营异常」。2025年8月27日,该公司被南宁市青秀区市场监督管理局列入「经营异常」,原因是「通过登记的住所或者经营场所无法联系」。该公司法人为叶丽宇,实际控制人为王回银,公司实缴资本为0,参保人数为0。

企查查显示,叶丽宇(广西企云网络技术有限公司法人)名下有5家公司,包括贵阳市云岩区广弘小额贷款有限公司、乌鲁木齐华光捷元信息咨询有限公司等。其中,乌鲁木齐华光捷元信息咨询有限公司的历史股东中包括一名叫杨绍欢的自然人,而杨绍欢这个名字与“广西云腾”和“杭州云驱智汇”股东名字一致。

此外,综合用户投诉及《开甲财经》、《九州商业观察》等媒体报道,“花花有米”曾命名为“手机借钱”、“金元贷”。51公积金平台曾为“金元贷”导流,相关投诉显示“金元贷”IRR年化利率达77%,如今换壳为“花花有米”后利率仍维持在80%-100%区间,与“盈盈有钱”的模式高度吻合。

资方合规性存疑:涉嫌跨省放贷与牌照出借

根据借款人反馈,“花花有米”和“稳融花”的资方部分为地方小贷公司,其中包括南宁市鼎荣小额贷款有限公司、南宁钱天下小额贷款公司、南宁市新源达小额贷款有限公司等。

企查查显示,南宁市新源达小额贷款有限公司(下称“新源达小贷”)的营业范围为小额贷款业务,但并不包含互联网贷款业务,更无法跨省开展互联网贷款业务。但从大量借款人投诉来看,“新源达小贷”的借款人来自全国各地可能涉嫌跨省放贷。

(图源:《柒财经》)

根据《网络小额贷款业务管理暂行办法(征求意见稿)》要求,若跨省级行政区域开展网络小额贷款业务,互联网小贷公司注册资本需不低于50亿元,且须为一次性实缴货币资本。

对照上述要求可见,“新源达小贷”及其他与“花花有米”合作的小贷公司,均未达到相应资质要求。值得关注的是,在相关业务合作中,这些小贷公司是否涉嫌向“花花有米”“稳融花”的运营方出借牌照?

如果没有小贷公司的背后支持,空壳公司能否堂而皇之的上架到应用商店?!

在《助贷新规》即将落地之际,“花花有米”“稳融花”的高息乱象与关联链条,折射出部分平台通过“换壳”“导流”“借牌”逃避监管的典型模式。如何强化对资金方、流量方、运营方的穿透式监管,杜绝高息网贷“换马甲”卷土重来,将是新规落地后亟待解决的核心问题。

【免责声明:作品来源于媒体,转载是出于传递信息之⽬的,版权归原作者所有。】