位置 > 资讯 > 文章

含德基金涉嫌非法吸存:美女高管失联 公司已注销私募登记

近日,一桩私募基金涉嫌非法吸存案引发市场关注。

9月初,滨城公安发布通告,破获上海含德股权投资基金管理有限公司(以下简称含德基金)滨州分公司涉嫌非法吸收公众存款案,犯罪嫌疑人马某飞已被依法采取刑事强制措施。

今年6月,济南高新分局就曾发布公告称,经侦查发现,含德基金的相关嫌疑人未经金融部门批准或许可,以数十家有限合伙企业的名义,面向不特定客户签订入伙协议,进行非法集资。

含德基金涉嫌非法吸存

相关人员被依法采取刑事强制措施

“平安滨城”微信公众号近期发布的《关于上海含德股权投资基金管理有限公司滨州分公司涉嫌非法吸收公众存款案的通告》称,近日,滨州市公安局滨城分局破获含德基金滨州分公司涉嫌非法吸收公众存款案,犯罪嫌疑人马某飞已被依法采取刑事强制措施。

今年6月,济南高新分局发布公告称,含德基金涉嫌非法吸收公众存款案已由济南市公安局高新技术产业开发区分局立案侦查,现正对含德基金及其关联公司展开全面调查,含德基金各分公司所在地公安机关也依法分别立案侦查,对分公司经营情况进行全面调查。公安机关正全力查清犯罪事实,相关嫌疑人已被采取刑事强制措施;全力追赃挽损,已查封、冻结房产、资金一宗。

经侦查发现,含德基金的相关嫌疑人未经金融部门批准或许可,以数十家有限合伙企业的名义,面向不特定客户签订有限合伙企业入伙协议,非法集资。含德基金非法集资业务与合法备案的私募基金产品在法律性质、合同文本、募集账户、监管账户、是否备案、监管方式、运营模式等方面有显著区别。

去年已经曝出无法兑付、美女高管失联

含德基金注销私募管理人登记

资料显示,含德基金成立于2016年1月,法定代表人是于小彬,注册资本为5000万元,实缴资本为1300万元。此前官网介绍,公司是一家专注于股权投资的投资管理公司,拥有9家分公司,20余人投研团队。含德基金在北京、上海、深圳、天津等城市成立合伙人事务办公室,业务覆盖财富管理、资产管理、投资管理等多个方向,主要投资领域包括股权投资(PE/VC)、上市公司定向增发、上市公司可转债和可交债等。

记者发现,含德基金已于2024年11月22日注销了私募基金管理人登记,注销类型是主动注销,注销时公司已经清算的产品有13只。

去年11月,有多位投资者在网上发帖称,含德基金旗下产品无法兑付,且疑似含德基金实控人于小彬在网传视频中表示,资金实际上并未投向合同约定的项目。含德基金菏泽分公司的CEO兼基金经理白云凤也失联了。

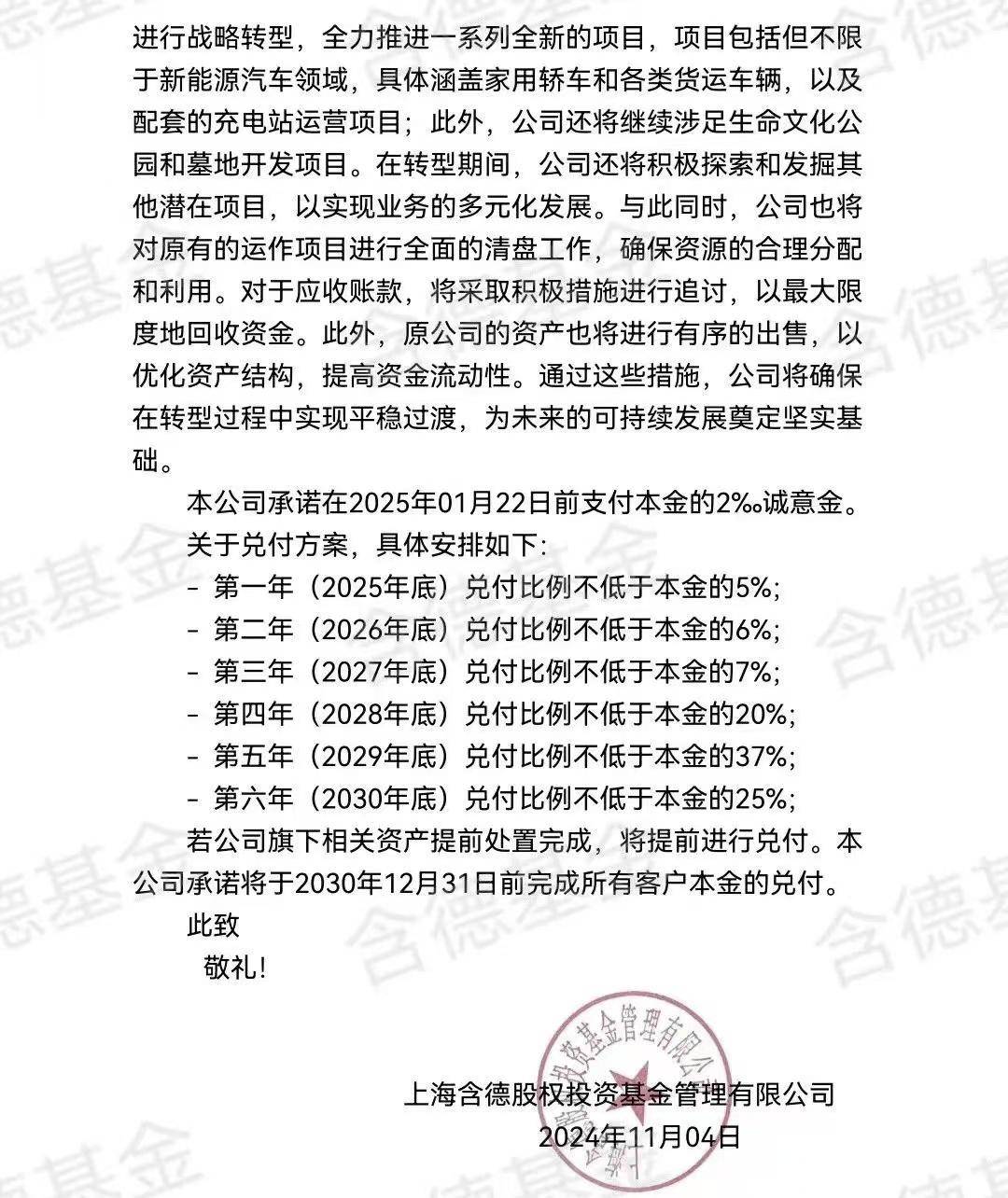
去年11月,据投资者提供的一份名为《上海含德股权投资基金管理有限公司文件》的公告,含德基金称,近几年,受到多方面因素影响,公司参与到二级市场的产品受到了严重的冲击,导致亏损严重。一系列不利因素影响了兑付的及时性。

含德基金当时还披露了兑付方案,公司称,将对原有的运作项目进行全面的清盘工作,确保资源的合理分配和利用。对于应收账款,将采取积极措施进行追讨,以最大限度地回收资金。此外,原公司的资产也将进行有序出售,以优化资产结构,提高资金流动性。

当时含德基金还承诺,今年1月22日前支付本金的千分之二诚意金;承诺将于2030年12月31日前完成所有客户本金的兑付。

【免责声明:作品来源于媒体,转载是出于传递信息之⽬的,版权归原作者所有。】