位置 > 资讯 > 文章

中信银行的"AB双面":增利不增收、罚单频收与高管腐败被查

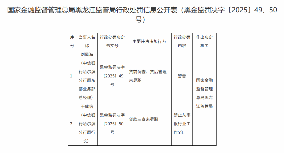
国家金融监督管理总局黑龙江监管局9月12日通报处罚显示,中信银行哈尔滨分行原东部业务部总经理刘凤海、原行长于成信,因贷前调查与贷后管理未尽职,分别被警告,于成信另被禁止从事银行业工作5年。

来源:国家金融监督管理总局

净利润逆势攀升与大额罚单频至,构成了中信银行令人意外的双面图景。这一现象背后,实则是这家老牌银行在业绩与合规间博弈的缩影,其经营隐忧正不断浮现。

屡收大额罚单

在国内上市的商业银行中,中信银行向来颇具实力。据公开信息,中信银行是全国性商业银行,1987年由中信公司银行部改组为“中信实业银行”,2005年更名,2007年A+H股同步上市(沪:601998,港:00998)。依托中信集团优势,以建设“四有”一流银行为愿景,实施“五个领先”战略。

截至2024年末,中信银行在境内153城设1470家网点,有7家附属机构,总资产超9.5万亿元,员工超6.5万名,2024年净利润685.76亿元。

2025年堪称其“罚单高峰年”,密集罚单暴露出其从放贷到资金监控的全流程管控漏洞。仅9月12日,国家金融监督管理总局便因“理财回表资产风险分类不准确”“同业投资投后管理不到位”两项违规,对其处以550万元罚款。

来源:国家金融监督管理总局

2025年4月,武汉分行因多项严重违规被罚170万元,违规行为包括项目贷款管理不到位、固定资产贷款发放不审慎及保理业务基础交易不真实。

6月,中信银行吕梁、柳林、交城三家支行因“贴现业务管理不到位”合计被罚70万元。

可以看出,该行违规呈现多维度、多环节特征,集中在信贷、理财投资、数据合规三大领域:信贷“三查”疏漏、贴现管理不足;理财回表资产分类不准、同业投后管理缺失;监管数据错报、客户识别义务未履行。

这些案例只是合规问题的冰山一角,且同类问题屡禁不止。“屡罚屡犯”说明其合规文化和内控机制有深层缺陷,核心环节风控失效引发系统性风险,若不彻底完善,严监管下挑战将更严峻。

前半年“增利不增收”

身陷合规危机的中信银行,2025年上半年财报透露出愈发沉重的经营压力:营业收入1057.62亿元,同比下降2.99%,而归属于股东的净利润却逆势增长2.78%,达364.78亿元。

图片来源:中信银行2025年中报

这种“一降一增”的矛盾表象,根源在于中信银行大幅压缩信用减值损失的策略。该项支出同比减少48亿元至295.7亿元,通过管控风险成本人为“增厚”利润。若剔除该因素,拨备前利润同比下降2.5%,更真实反映其盈利能力实质下滑,可见盈利质量欠佳,过度依赖财务调节。

图片来源:中信银行2025年中报

更值得关注的是中信银行资产配置的明显分化:存放同业款项及拆出资金规模同比激增48.7%,贷款总额却仅增长1.43%。这一变化意味着,在优质信贷项目难寻的情况下,该行只得转向低收益但风险可控的同业资产,以换取短期资产质量稳定。

同时,中信银行零售战略转型也充满阻碍,今年上半年零售银行业务营业净收入404.85亿元,同比下降6.9%,与“零售第一战略”形成反差,且零售贷款不良率从1.25%升至1.29%,个人消费贷款不良率达2.44%,更令人忧虑。

高管爆雷,内部治理堪忧

合规危机的阴霾尚未散去,中信银行高管团队又爆发“地震”,其内部治理问题再一次敲响了警钟。

2025年7月10日,中信银行财富管理部副总经理袁东宁因涉嫌严重违纪违法,被中信银行纪委与六盘水市监委联合审查调查。

这是近一年内该行第二位总行部门级高管落马。此前,2024年9月被查的资产管理业务中心原副总裁罗金辉,已于2025年5月由六盘水中院一审披露受贿4437万元,并曝光其在多业务环节牟利的黑幕。据悉,袁东宁长期负责零售与财富管理业务,曾推动“智慧网点项目”。

截至2024年4月,中信银行已建成20余家智慧网点,并计划于当年年底完成10%网点的智慧化升级。袁东宁的落马,不仅使这一重点项目的前景蒙上阴影,更直指业务推进中权力监督的全面失守。近年间,总行至分行层级高管腐败案件接连发生,这绝非孤立事件,而是其内部治理系统性崩塌的集中爆发。

这些案件深刻揭示了该行在权力制衡、监督机制构建及合规文化培育上的深层次、根源性缺陷。更值得警惕的是,高管腐败呈现出显著的“跨周期、跨领域”连续特征:从原行长孙德顺因受贿9.795亿余元被判死缓,到广州分行谢宏儒、宁波分行吴学文等分行高管,再到总行层面的罗金辉、袁东宁,一条延续多年的腐败链条清晰可见。

图片来源:中央纪委国家监委

孙德顺一案更是极具典型性,他摒弃了直接收受现金的传统贪腐方式,转而利用“影子公司”、金融产品交易等错综复杂且极具迷惑性的手段来隐匿利益输送的链条。这一系列操作充分暴露出当下腐败行为已呈现出高度隐蔽化与专业化的特征。

而追根溯源,中信银行公司治理结构长期存在的深层次问题,才是导致一系列乱象的根源所在。近十年来,中信银行在公司核心责任制度方面始终摇摆不定,在“行长负责制”与“董事长负责制”之间来回切换。2016年,李庆萍出任董事长后,大力推行“董事长负责制”;然而到了2021年,却又突然改回“行长负责制”;直至2023年方合英上任,再次将制度调整为“董事长负责制”。

这种核心责任制度的频繁更迭,就像一艘在大海中航行却不断改变航向的船只,使得银行的战略执行缺乏连贯性与稳定性,决策权限的划分也变得模糊不清,进而导致内部管理陷入混乱无序的状态。与此同时,领导层的持续动荡不安,也让中信银行诸如“零售第一战略”等关乎长远发展的转型举措,如同空中楼阁,难以真正落地并取得实效。

一面是净利润的账面增长,一面是合规漏洞的持续暴露与腐败链条的惊人延伸,中信银行的“双面图景”本质上是发展理念失衡与治理体系失效的集中显现。对于这家资产规模超9.5万亿元的老牌银行而言,账面利润的短期光鲜绝非安全垫,唯有以刮骨疗毒的决心重构权力制衡机制、夯实内控防线、培育真正的合规文化,才能遏制系统性风险的蔓延,让战略转型落地生根。在严监管常态化的背景下,中信银行目前的“多面困境”仍需改善。

【免责声明:作品来源于媒体,转载是出于传递信息之⽬的,版权归原作者所有。】