位置 > 资讯 > 文章

贝泰妮及多子公司被药监责令限期整改 投资人折价要套现离场

又一家药妆企业被处罚了!这次轮到了贝泰妮,被药监部门要求限期整改。

这背后,又是什么原因呢?在贝泰妮及子公司被药监部门要求限期整改之前,已经有多家子公司因为广告违法违规问题被处罚;作为上市公司自身,这两年多来的业绩下滑,不仅没见止跌反而在加速下滑,甚至出现了单季度业绩亏损。

而作为贝泰妮股权结构中“压舱石”般存在的两位“基石投资者”——臻丽咨询、红杉聚业,却要在贝泰妮的股价低点、还要大幅折价转让手中的股权,甚至不惜少赚了1个多亿。

这背后又是什么原因呢?

上市公司及多子公司被责令限期整改,

此前多子公司广告违规被罚

近日,在云南省药品监督管理局发布的2025年第1期医疗器械检查结果通告中显示,上市公司云南贝泰妮生物科技集团股份有限公司(以下简称贝泰妮)及其旗下两家全资子公司在这轮检查中被责令限期整改。

通告显示,按照《医疗器械监督管理条例》《医疗器械生产监督管理办法》《医疗器械临床试验机构监督检查办法(试行)》及《云南省药品监督管理局涉企行政检查管理办法(试行)》等有关规定,云南省药品监督管理局对医疗器械生产企业和临床试验机构开展监督检查中,上市公司贝泰妮以及旗下全资子公司云南贝泰妮健康科技有限公司、科凝美(昆明)生物科技有限公司的检查结论均为“限期整改”。

对于上市公司贝泰妮及子公司贝泰妮健康、科凝美生物在此次检查中究竟涉及什么问题,官方的通报没有进一步披露,需要如何整改也未详细披露,但显然药品监管部门对于贝泰妮的检查结论,一定程度上暴露了贝泰妮在生产经营或产品质量等方面存在一定的问题,才会被要求限期整改。

而面对监管部门在今年8月份下达的通告,作为上市公司的贝泰妮理应及时向投资者及消费者一个公开的解释或交代,以回应因公告处分而带来的公众疑虑。

事实上,这已经不是贝泰妮旗下子公司第一次违规了。

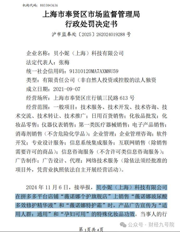
今年1月份,贝泰妮全资子公司贝小妮(上海)科技有限公司被上海市场监管部门行政处罚,经查,该公司在拼多多平台店铺“薇诺娜个护旗舰店”上销售销售“薇诺娜玻尿酸多效修护精华液”和“薇诺娜特护霜”时,产品广告宣传为“适用人群:通用”和“孕妇可用”的特殊化妆品功效,贝小妮销售的上述产品为普通化妆品,没有“孕妇可用”和“适用人群:通用”的特殊适用人群。属于虚假宣传,而被市场监管部门处以2万元罚款处罚。

而在去年,贝泰妮全资子公司上海贝芙汀科技有限公司也因为虚假宣传被处罚(处罚文书号:沪市监青处[2024]292024002134号);科凝美上海生物科技有限公司则从2023年6月份起,就在其京东店铺“泊缇诗官方旗舰店”上销售“泊缇诗维生素CE多效焕能精华液”(净含量:30ml,备案编号:云G妆网备字2018000615。备案人:云南贝泰妮生物科技集团股份有限公司),并宣传有“抗氧修护”、“提升高倍抗氧力”、“专研配方抗氧更高阶”、“黄金组合科学抗氧紧致修护”、“2大核心技术实力抗氧”。抗氧化为化妆品新功效,上述化妆品为特殊化妆品,该公司未进行特殊化妆品注册,被上海市场监管部门查处(处罚文书号:沪市监青处[2024]292024000092号)。

这样的贝泰妮,怎么能让消费者放心呢?

业绩加速下滑现金分红比例反常走高,

大股东大幅折价也要减持套现

贝泰妮除了在合规方面的风险之外,其业绩表现的风险信号则持续多年。

数据显示,2022年至2024年,贝泰妮的营收分别为50.14亿、55.22亿、57.36亿,增速同比分别为24.65%、10.14%、3.87%,营收增速逐年下滑,疲态尽显;至于归母净利润就更难看了,同期归母净利润分别为10.51亿、7.57亿、5.03亿,同比分别增长21.82%、减少28%、33.53%,利润的降幅在加快。

到了2025年上半年,贝泰妮的业绩更是“双杀”,营收23.72亿元,同比减少15.43%;归母净利润2.47亿,同比大幅减少49%之多!

业绩下行之下,贝泰妮的现金分红却逆势走高。

2023年、2024年连续两年归母净利润大幅下滑后,现金分红比例不降反升,2023年现金分红2.524亿,占同期归母净利润的33.35%,2024年更是现金分红2.528亿,现金分红比例一下子提高到了50%!显然,这些现金分红的很大一部分落入了实控人郭振宇的腰包。

业绩下行、现金分红反而大幅提高,这难道是要在公司未分配利润出现减少前先落袋为安吗?毕竟在2024年的第三季度,贝泰妮出现了上市以来的单季度亏损,而随着业绩不断承压,未来业绩出现亏损也未尝没有可能。

业绩下行带来的压力,也使得贝泰妮的大股东们赶紧减持套现,甚至不惜大幅折价转让。

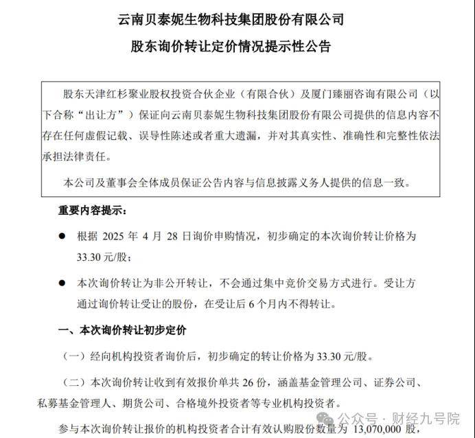
在今年4月份发布的上市公司公告中,贝泰妮的两位大股东天津红杉聚业股权投资合伙企业(有限合伙)及厦门臻丽咨询有限公司纷纷表示要询价转让一部分手中的股权,且根据公告显示,4月28日的询价转让价格为33.3元每股,作者查询了一下,当日贝泰妮的收盘价为39.7元每股,显然这波询价转让的折价率接近20%之高。

大股东们为什么折价如此之多还要抛售手中的股权呢?从事后来看,5月6日,红杉聚业一下子减持了842.6万股股权,占上市公司股份总数的6.92%之多;臻丽咨询也大幅减持了210万股。

截至17日收盘,贝泰妮的股价已经在48.7元每股了,两位大股东的折价减持,少赚了1.62亿。

但为什么大股东宁愿承受少赚这么多的代价,也要套现离场呢?

【免责声明:作品来源于媒体,转载是出于传递信息之⽬的,版权归原作者所有。】