位置 > 资讯 > 文章

杰理科技第四次IPO:销售模式异于同行遭质疑 多客户存异常

近期,主营蓝牙耳机芯片珠海市杰理科技股份有限公司(下称“杰理科技”)冲刺北交所IPO,这已经是该公司第四次尝试上市。公开资料显示,杰理科技产品主要布局中低端赛道,面向蓝牙音视频、智能穿戴、智能物联终端等领域。

数据显示,2022年至2024年,杰理科技的业绩增长尚属良好,但在2025年上半年,其营收、净利润均出现下滑。相较之下,杰理科技选取的5 家同行业可比公司营收均实现增长,其中有4家净利润实现翻倍。

对此,杰理科技将原因归结为蓝牙耳机芯片中低端市场的产品销售金额下滑。由于行业“内卷”,中低端市场竞争激烈,旧型号产品销售出现下滑,而新产品处于市场拓展阶段,导致蓝牙耳机芯片中低端市场产品销售金额下滑。

据了解,蓝牙耳机芯片为杰理科技的主要收入来源,在报告期内的营收占比一度过半。但根据公告,公司各期销售额前五的蓝牙耳机芯片中3 款在 2024 年出现销售金额下滑的情形,其中主要型号产品的研发均为 2021 年前完成。

此外,清流工作室注意到,杰理科技还因销售模式认定问题受到监管反复问询。在此前创业板IPO时,公司便被质疑经营模式披露的准确性,此次IPO,其又被要求进一步说明商业模式及产品终端投入使用情况等。

销售模式存疑

据了解,杰理科技的客户以方案商为主,同时也有少量具备芯片二次开发能力的整机厂商客户。按照杰理科技的定义,方案商客户主要是根据其下游客户的具体需求进行方案设计,对采购的芯片进行二次开发,并最终销售给整机厂商。

从销售路径来看,方案商客户实质上并非杰理科技的最终使用者,但公司仍将其认定为直销或终端客户,而非经销商或代理商。相较之下,杰理科技的同行可比公司恒玄科技、中科蓝讯、炬芯科技等,其下游客户均包含经销商等类型客户。

或因如此,在此轮北交所及上一轮创业板IPO过程中,杰理科技的销售模式和客户分类持续遭到监管追问。按照杰理科技的解释,其销售的是标准化的SoC 芯片,需结合特定软件才能实现终端产品的具体功能应用;

同时,公司强调,各类客户采购其芯片产品后,均会对芯片的功能(包括设计方案、定制化开发、软件烧录等)或外观、形态进行改变后再对外销售。因此,其方案商客户的盈利模式并非一般经销商或代理商单纯赚取买卖差价的获利方式。

不过清流工作室注意到,在杰理科技的同行可比公司中,与其销售模式相似、同样主营TWS耳机SoC类产品的炬芯科技、中科蓝讯均将方案商或模组厂类客户认定为经销客户。

以炬芯科技为例,该公司认为方案商并非芯片的终端用户,其经过软件、算法、硬件电路系统二次开发后仍会继续销售给下游品牌客户或客户委派的ODM/OEM 厂商,业务实质属于经销模式,符合公司客户管理、产品的市场推广等需求。

中科蓝讯在其年报中披露的销售模式亦为,其产品主要通过经销商销售给部分白牌厂商,下游客户进行二次开发,在巩固白牌市场基础上,公司拓展了终端品牌客户。

值得注意的是,中科蓝讯的经销商深圳市伦茨科技有限公司(下称“伦茨科技”)同时也是杰理科技的前五大客户,杰理科技将其认定为直销客户,这也与中科蓝讯的认定方式不同。

除此之外,清流工作室还注意到,杰理科技有多家主要方案商客户自称是公司代理商。据此前创业板问询回复公告,公司前五大客户深圳华钜芯半导体有限公司的公开资料显示,其是杰理科技全线产品总代理商。

此外,据清流工作室了解,杰理科技至少还有深圳市科普豪电子科技有限公司、深圳市锦芯科技有限公司关联方、深圳市也扬科技有限公司(下称“也扬科技”)等主要方案商客户的官网或公开信息显示其为杰理科技核心代理商;

其中,也扬科技则在其线上店铺中直接销售多款杰理科技的蓝牙耳机芯片。该店铺客服表示,芯片可单独销售,消费者可直接下单购买。这一情况也与杰理科技所称的方案商等客户均会对芯片进行二次开发的说法存在差异。

值得注意的是,上述销售模式认定的差异可能会影响杰理科技财务核算的准确性。如在收入确认时点方面,根据公告,在直销模式下,公司在相关产品已经交付客户并经客户签收后便可确认销售收入;

而在代理式销售模式下,公司则需要在经销商或代理商将产品销售,并向委托方开具代销清单时确认收入。此外,与直销模式不同的是,一般经销商/代理商模式通常涉及销售折扣和返利政策,亦会对公司的毛利率产生影响。

主要客户异常

在此背景下,杰理科技的收入信披准确性、产品终端投入使用情况亦受到监管关注。早在上一轮IPO阶段,公司便被指存在未说明走访下游客户的具体情况、未说明核查的主要客户的期末库存情况及大部分客户未向公司其他同行采购同类产品等情况。

杰理科技当时解释称,由于公司与方案商客户之间业务相互独立,并不掌握对方的具体财务状况及向下游销售的数据;主要客户也仅提供了与杰理科技之间的业务往来资料,未提供各期销售金额及期末库存等财务细节。

在此轮北交所IPO过程中,杰理科技又被要求说明客户在采购公司产品后的货物去向,主要客户的进销存情况、产品终端客户的整体情况等,以论证公司销售收入真实性。

公告显示,杰理科技共获得了15家主要客户的《进销存调查表》,但其采购公司芯片的数量占公司当期总销售数量比例不足70%。此外,公司主要客户提供的《进销存调查表》仅包含销售公司产品的数量信息,而未予提供其销售价格信息。

清流工作室注意到,主要客户之一的伦茨科技以“保护商业机密”为由未配合提供进销存数据。据招股书披露,伦茨科技在2021年至2023年均位列杰理科技前五大客户,贡献销售收入合计达数亿元。

此外,伦茨科技还有家关联方深圳市听听科技有限公司(下称“听听科技”)或也值得关注。根据工商信息,伦茨科技、听听科技均由同一自然人李占荣担任法定代表人、高管。

在杰理科技此前IPO时,深交所便指出,包括听听科技在内的共三家公司均为中科蓝讯的经销商,但同时也销售公司产品。然而在历年招股书及公告中,杰理科技既未将该公司与伦茨科技作为关联方合并披露收入,也未明确说明其关联关系。

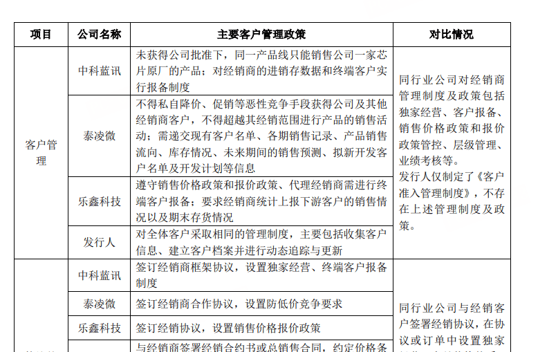
事实上,杰理科技在解释销售模式认定问题时曾表示,其与同行在客户管理和协议约定上存在差异。例如,同行对经销商设有独家经营、客户报备、销售价格政策等管理制度,而杰理科技仅制定了《客户准入管理制度》。

从杰理科技披露的客户管理政策可以看出,其对下游客户的管控相对宽松。相比之下,中科蓝讯对经销商实行进销存数据和终端客户报备制度,乐鑫科技也要求经销商统计并上报下游客户的销售情况及期末存货信息。

此外,在杰理科技列举的同行公司中,恒玄科技虽然同样将方案商认定为直销客户,但其亦明确表示主要直销客户均处于品牌厂商供应链体系内,所采购的芯片也最终用于品牌产品。

除了上述问题外,杰理科技的主要客户亦还存在其他异常情况。据了解,2022年至2024年,杰理科技的前十大客户合计为公司贡献近七成收入,而这些客户向公司采购的金额占其同类产品采购额的比例大多在95%以上。

此外,杰理科技的主要客户员工规模均在2024年发生变动:其前五大客户在公司申请挂牌时(2024年4月),在公开信息中未公示员工人数或公示人数为0人,但在公司申请公开发行时(2024年12月),其公示员工数大幅增加。

另一个值得注意的巧合是,2023年这些主要客户的经营规模为1-3亿元,而同年杰理科技对上述客户的销售收入恰好也在1-3亿元。同时,如伦茨科技、深圳市图扬科技有限公司等主要客户还出现2024年向公司采购额同比下降的情况。

内控问题频发

除了上述情况外,杰理科技的内控问题亦遭到质疑。根据公告,杰理科技的销售人员存在利用自身信息优势,通过在公司客户及下游客户之间“倒货”获利,在客户之间进行调货、买卖芯片,从中赚取买卖差价或介绍业务佣金的情况。

此外,杰理科技在报告期内存在与部分主要客户未签署销售框架协议、公章管理不规范及部分销售人员内部管理不规范等情形。对此,监管要求公司说明销售人员展业的业务流程及关键内控节点等。

清流工作室注意到,在一则关于杰理科技主要客户也扬科技的买卖纠纷案中,也扬科技亦被其下游客户指出其与杰理科技之间的交易没有送货单和付款记录,只有对账单,令人怀疑订单的真实性。

据判决书,该客户为履行与其下游客户的采购合同曾在2020年3月采购三百万片杰理JL6956A4芯片,采购单价为1.55元,其向下游客户出售该批芯片的定价为1.83元,但由于合同最终未履行,导致备货损失52.88万元。

除此之外,杰理科技还被指关键管理人员报告期内存在大额资金流水的情况,对此,北交所在第三轮问询中要求公司说明董监高、关键管理人员和销售人员报告期内大额资金流水的资金来源及去向。

回顾杰理科技上市历程,其于2017年首次向上交所主板发起冲击,但因创始团队与前东家珠海建荣的技术侵权诉讼,最终于2018年3月撤回申请。2018年10月,其再次申报主板,但2019年被现场检查发现重大内控缺陷。

据2021年出具的处罚公告,杰理科技在2015年至2016年期间使用个人银行账户进行货款收支,涉及大量资金体外循环;此外,2014年至2018年,该个人银行账户还向公司控股股东、实际控制人及关联方转出了327万元资金。

2021年9月,杰理科技转战深交所创业板上市,但或因个人账户问题仍未彻底整改,于2022年8月再度终止。但在第三次IPO失利后,其早期核心成员、原财务总监兼董秘李翰韬因股权分红等问题与公司产生了纠纷。

李翰韬声称未获得2022年的现金分红,因此要求公司支付该笔分红款及相关利息。此前,珠海市香洲区人民法院已作出判决,要求杰理科技向李翰韬支付利润162万元及利息。

【免责声明:作品来源于媒体,转载是出于传递信息之⽬的,版权归原作者所有。】