位置 > 资讯 > 文章

先为达港股IPO:披露信息不完整 创始人潘海多次减持套现

9月19日,杭州先为达生物科技股份有限公司-B(下称“先为达生物”或“先为达”)递交招股书,报考在港交所主板上市,摩根士丹利及中金公司为联席保荐人。

据招股书介绍,先为达生物为一家接近商业化阶段的生物医药公司,专注于针对肥胖症及相关疾病的创新体重管理疗法的研发。

本次报考上市,先为达生物成色几何?

一、即将商业化,近两年亏损合计超10亿元

先为达生物在招股书中表示,该公司专注于优化各种并发症的治疗,并超越超重/肥胖症治疗范畴,进一步应对心血管代谢风险及可能提供器官保护。

值得一提的是,先为达生物即将在中国推出核心产品埃诺格鲁肽注射液,该产品有望成为全球首款cAMP偏向型GLP-1 受体激动剂,用于治疗超重/肥胖症及2 型糖尿病。

据介绍,埃诺格鲁肽注射液已完成在中国的超重/肥胖症及2 型糖尿病两项适应症的BLA,预计在2026实现商业化上市。

截至目前,先为达生物并无商业化产品,因此并无来自候选产品销售的客户。目前,该公司的绝大部分收入来自向第三方授权知识产权所得的对外授权。

具体而言,先为达生物2025年上半年取得收入(授权收入)约9106.7万元,主要来自Verdiva Bio Dev Limited(简称“Verdiva”)。

根据介绍,Verdiva是一家在英格兰和威尔斯注册成立的生物制药公司,致力于开发下一代疗法,以帮助肥胖症、心血管代谢失调及相关并发症患者。

2024年10月,先为达生物与Verdiva就若干GLP-1及Amylin受体激动剂产品组合(包括口服埃诺格鲁肽、皮下注射Amylin受体激动剂及口服Amylin受体激动剂)在大中华区及韩国以外地区的未来开发及商业化订立许可及合作协议。

由于尚未商业化,先为达生物仍处于持续亏损状态。2023年、2024年度和2025年上半年,该公司的净亏损分别约为6.20亿元、4.86亿元和1.08亿元。

二、披露信息不完整,与科创板上市公司关系匪浅

据贝多商业了解,先为达生物的亏损主要与研发费用亦存在直接关系。报告期内,该公司的研发开支分别约为4.56亿元、2.84亿元和6502.7万元。

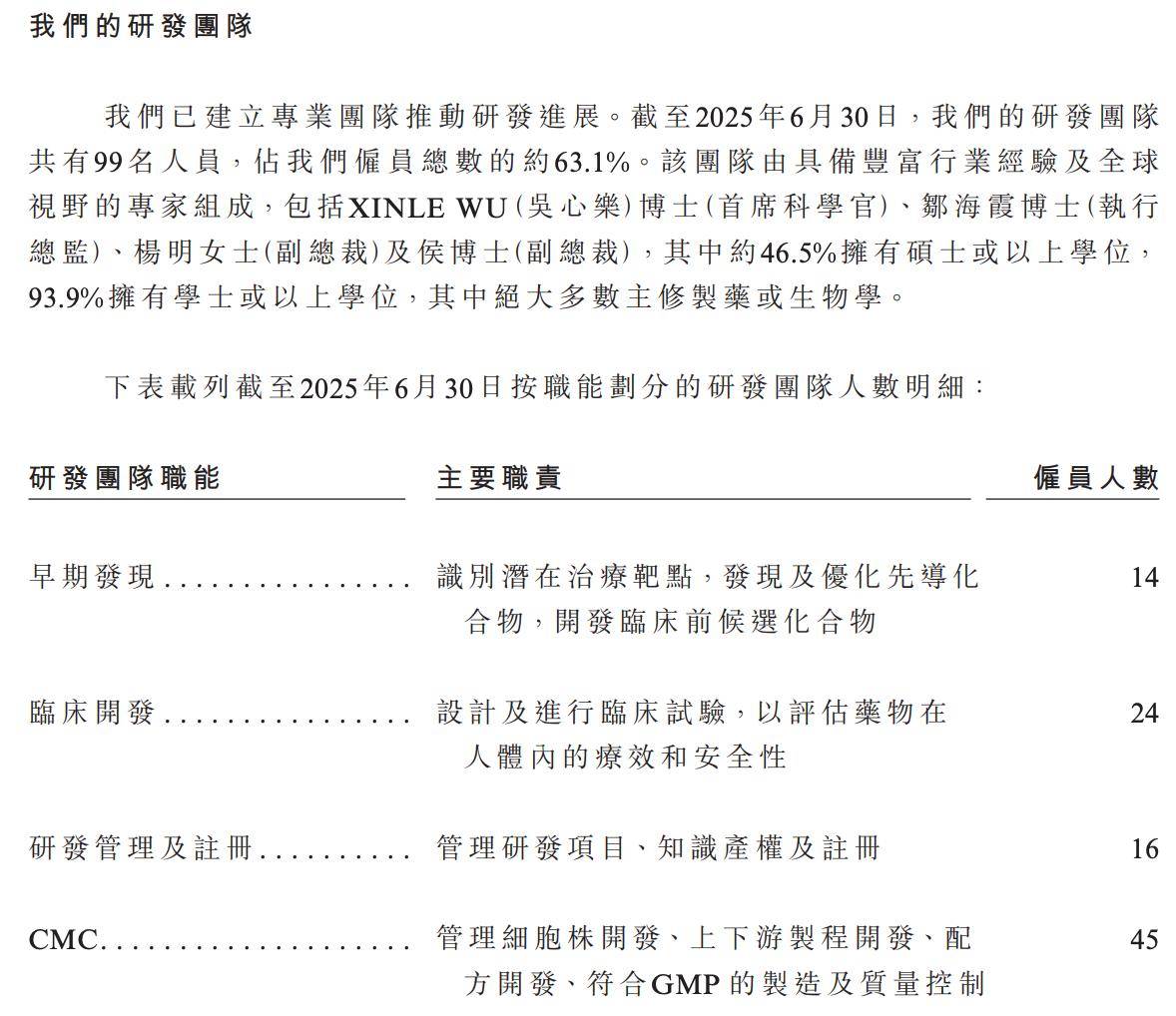
不过,先为达生物的员工人数并不算多。截至2025年6月末,该公司共有157名全职员工。其中,团队研发99人,占员工总数的约63.1%。

先为达生物称,其研发团队成员包括XINLE WU(吴心乐)(首席科学官)、邹海霞(执行总监)、杨明(副总裁)及侯博士(副总裁)。

据招股书披露,吴心乐亦是先为达生物执行董事。除此之外,该公司董事会成员还包括其创始人、董事长、总经理潘海,副总经理李垚、韩葆磊,项目总监杨柳等人。

另外,先为达生物披露的高管包括董事会秘书、对外事务总监、联席公司秘书童金玲,财务总监余兵。不过,该公司并未对副总裁杨明、侯博士等高管的简介进行披露。

值得一提的是,潘海曾在科创板上市公司凯因科技(SH:688687)担任要职。先为达生物在招股书中仅称,潘海曾就职于凯因科技,负责该公司的研发活动。

而实际上,潘海和凯因科技之间的关系十分密切。据凯因科技早前招股书,2017年9月前,潘海曾是该公司的共同实际控制人之一,2019年1月前曾任凯因科技董事、副总经理。

具体而言,潘海于2011年10月加入凯因科技并担任研发副总经理,2017年8月至2019年1月担任该公司董事、副总经理,后担任首席科学顾问一职。

凯因科技方面称,潘海先后创立君亦达、先为达(即“先为达生物”)后,基于凯因科技的发展战略以及潘海个人职业规划的安排,其已经逐步退出公司的核心管理岗位。

在凯因科技首次申报IPO前,于2016年5月,潘海与创始团队周德胜、邓闰陆、张春丽、赫崇飞曾签署了《一致行动协议》,约定共同控制该公司并保持一致行动。

在凯因科技2017年首次IPO申报撤回之后,潘海筹划个人创业,并于2017年9月与周德胜、邓闰陆、张春丽、赫崇飞共同签署议〉之解除协议》,约定解除前述一致行动协议。

对此,上海证券交易所曾要求凯因科技说明潘海离任董事和副总经理、担任首席科学顾问的原因,2017年9月退出公司的原因,潘海退出公司后对生产经营、技术研发的影响。

同时,凯因科技与潘海共同出资设立君亦达、先为达的原因,潘海出资君亦达、先为达的资金来源,是否存在股份代持的情形。

另外,先为达是否从事与凯因科技同类或相似业务,是否与发行人(即“凯因科技”)存在竞争,潘海在先为达、君亦达的持股和任职情况与发行人是否存在利益冲突。

凯因科技称,潘海对发行人的药物研发作出了较大贡献,并协助发行人形成了研发功能完善的人才梯队。2017年初,该公司有四个药品开发进入临床或申报注册阶段,有了阶段性结果。

同时,资本市场看好生物药物研发,潘海产生了独立创业的想法。在财务投资者和发行人的支持下,潘海开始筹备君亦达、先为达设立的相关事宜。

2017年6月、2017年8月君亦达、先为达相继成立,潘海均担任董事长、总经理,发行人参股君亦达、先为达。其中,凯因科技合计持有先为达12.54%的股份。

三、潘海多次减持套现,有股东退出

天眼查App信息显示,先为达成立于2017年8月。目前,该公司的注册资本约2320.3346万元,法定代表人为潘海,股东包括君亦达、潘海等。目前,凯因科技仍是君亦达的股东。

据先为达生物招股书披露,该公司于2017年9月启动6000万元Pre-A轮融资,2018年12月启动1.7亿元A轮融资,2020年10月启动2.5亿元B轮融资。

2021年9月,先为达生物启动6870万美元C轮融资,2022年3月启动6000万美元C+轮融资,2023年3月完成4.1亿元C++轮融资,2024年11月启动4.675亿元D轮融资。

在此期间,亦有股东减持或退出。招股书显示,2021年9月,潘海、凯因科技分别以约201.84万美元、50.46万美元的价格向Panorama转让所持先为达生物的部分股权。

但在2023年6月,Panorama则分别向上海檀英、横琴旭勒转让所持先为达生物的股份,分别作价约7592.88万元、234.83万元。

同期,爱美客、霍尔果斯联瑞、Healthy Growth、潘海分别向Kingdom Team转让所持先为达生物的股份,分别作价约4435.11万元、2232.61万元。

另外,潘海分别向林芝永正、苏州湃益转让所持先为达生物的部分股权,分别作价约1041.88万元、446.52万元。

君联欣康亦向林芝永正、苏州湃益,霍尔果斯联瑞分别向林芝永正、苏州湃益转让所持先为达生物的部分股权,分别作价2083.77万元、893.04万元、520.94万元、223.26万元。

2024年11月,凯因科技再度对外转让所持先为达生物的部分股权,受让人包括汉海信息、广西腾讯、社保基金长三角投资,分别作价约1603.33万元、721.50万元和400.84万元。

同期,霍尔果斯联瑞、海邦羿谷、嘉兴丹青亦向汉海信息、广西腾讯、社保基金长三角投资转让所持先为达生物的股权,合计分别作价约2992.04万元、8892.51万元、6639.78万元。

其中,汉海信息为美团的投资主体,林芝永正、广西腾讯均为腾讯的投资主体。

【免责声明:作品来源于媒体,转载是出于传递信息之⽬的,版权归原作者所有。】