位置 > 资讯 > 文章

艾为电气IPO:成长性和创新性均遭监管质疑 卷入财务造假风波

近期,深圳艾为电气技术股份有限公司(简称“艾为电气”)回复首轮审核问询函,创业板IPO持续向前推进。

资料显示,艾为电气聚焦于新能源汽车热管理高压控制器产品的研发、销售,直接客户为整车厂的电动压缩机及PTC一级供应商(Tier 1),产品最终应用于吉利、理想、奇瑞、广汽等新能源车企。

根据灼识咨询数据,2024年在国内市场中,艾为电气热管理高压控制器产品市场份额在第三方控制器供应商中排名第一。

业绩增长可持续性遭质疑

乘着新能源汽车爆发的“东风”,艾为电气近几年业绩连续走高。

2022-2024年,艾为电气的营业收入分别为2.15亿元、3.41亿元和4.42亿元,归母净利润分别为5737万元、8641.71万元和10582.84万元。

不过,艾为电气业绩增长的背后是产品价格的下降。2022-2024年,公司新能源汽车热管理高压控制器产品销量分别为82.32万套、136.97万套和211万套,单价分别为255.48元/套、246.33元/套和208.74元/套。

对此,艾为电气给出的解释是,主要因新产品在批量生产后每年降价是汽车行业惯例,以及受新能源汽车价格竞争影响,整车向上游供应链传导降价压力。深交所在首轮问询函中,要求艾为电气详细论证业绩增长是否可持续、是否存在业绩增速放缓及业绩下滑风险。

同时,艾为电气的收入高度集中。2022-2024年,艾为电气来自前五大客户的收入分别为2.11亿元、3.18亿元和3.73亿元,占当期营业收入的比例分别为97.85%、93.31%和84.52%。

在首轮问询函中,艾为电气被要求说明客户高度集中是否符合行业经营特点;披露公司主要客户的市场地位及经营状况,双方合作历史、业务稳定性及可持续性,公司在其采购中的份额变动情况,相关客户是否存在自研、自产控制器的能力及计划,是否会对公司持续经营能力造成重大不利影响。

因财务数据造假被财政部“点名”

值得注意的是,艾为电气曾因财务数据造假被财政部点名。

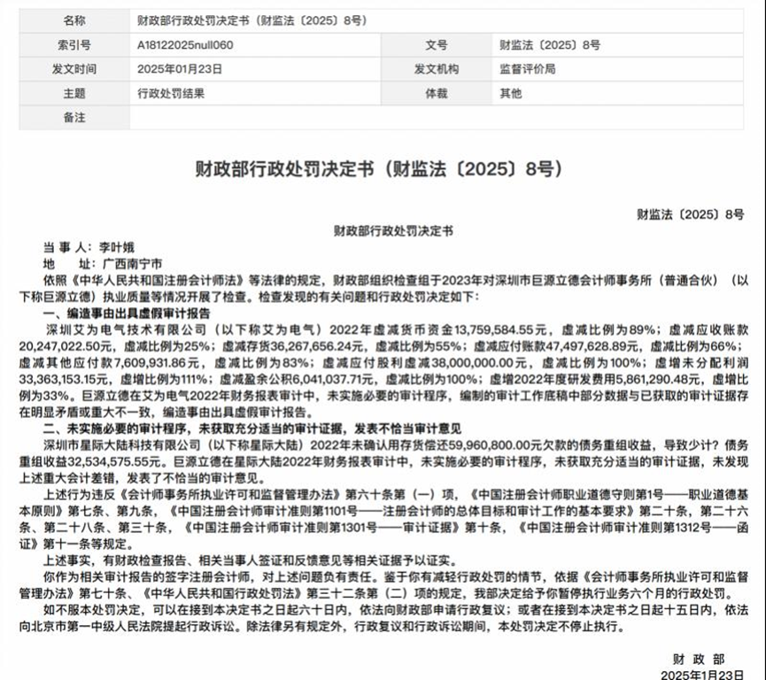
2025年1月,财政部对巨源立德所出具行政处罚决定书。处罚决定书称,巨源立德所在艾为电气2022年财务报表审计中,未实施必要的审计程序,编制的审计工作底稿中部分数据,与已获取的审计证据存在明显矛盾或重大不一致,编造事由出具虚假审计报告。

涉及的具体事项包括:艾为电气2022年虚减货币资金1375.96万元,虚减比例为89%;虚减应收账款2024.7万元,虚减比例为25%;虚减存货3626.77万元,虚减比例为55%;虚减应付账款4749.76万元,虚减比例为66%;虚减其他应付款760.99万元,虚减比例为83%;虚减应付股利3800万元,虚减比例为100%;虚增未分配利润3336.32万元,虚增比例为111%;虚减盈余公积604.1万元,虚减比例为100%;虚增2022年度研发费用586.13万元,虚增比例为33%。

对于上述事项,艾为电气并未在招股书中进行披露。

研发投入和研发人员数量大幅增长

作为创业板IPO公司,除了成长性,艾为电气的创新性也备受关注。

在招股书中,艾为电气称,截至2024年底在软件算法、半导体应用和产品工程设计方面,积累了17项关乎产品核心性能的技术。

问询函中,深交所要求艾为电气结合17项产品核心技术的先进性表征,进一步论述相关技术是否属于行业通用技术、其他技术路线情况、发行人该技术与其他技术路线的优劣势,综合分析发行人核心技术的先进性,分析发行人相关核心技术壁垒的具体表现。

根据招股书,2022-2024年,艾为电气的研发费用分别为1151.24万元、2889.65万元和4705.78万元,占当年总营收的比例分别为5.35%、8.48%和10.65%;期末研发人员的数量分别为30人、79人和138人,占员工总数的比例分别为44.78%、53.38%和60%。

在问询函中,深交所要求艾为电气说明报告期内研发人员数量、研发投入及研发费用率大幅增长的原因及合理性,研发人员薪酬水平、研发费用结构与同行业相比是否合理,研发人员数量与在研项目的匹配性,研发投入的具体方向以及所形成的研发成果,是否与主营业务相关、是否有相关订单支持。

先分红再募资补流

再来看艾为电气此次IPO的募投项目。

根据招股书,艾为电气此次IPO计划募资资金9.3亿元,其中7000万元补充流动资金,其余分别投向新能源汽车高压控制部件智能制造基地项目、数字控制与电力电子技术研发中心项目和信息化系统建设项目。

其中“新能源汽车高压控制部件智能制造基地项目”将新建生产制造基地;“数字控制与电力电子技术研发中心项目”拟扩大研发办公场所,购置先进的研发、检测设备。这两个项目选址均为武汉市东湖新技术开发区未来科技城的一幅拟购置地块。但截至招股说明书签署日,艾为电气暂未取得该幅地块的土地使用权。

目前艾为电气采用以委托加工为主、自主生产为辅的生产模式,其中,针对产品的贴片(SMT)、插件(DIP)等工序,公司委托外协厂商加工生产。在该模式下,产品往往面临着因原材料质量缺陷、人为操作不当、外协管控困难等因素出现质量问题并面临产品质量索赔、与客户终止合作等风险。

不过,艾为电气突然由外协生产模式转向自建生产线,公司是否具备自行生产的经验积累及技术储备?“新能源汽车高压控制部件智能制造基地项目”实施是否存在不确定性风险?募投项目达产后是否存在产能无法消化的风险?均需要艾为电气作出进一步的解释。

艾为电气7000万元补充流动资金的计划也遭到了质疑,原因是艾为电气在2022年12月、2024年5月、2025年6月分别分红3800万元、990万元和1098万元,累计金额5888万元。同时,艾为电气还称,报告期内公司净利润和经营活动产生的现金流量净额呈现上升趋势。在此背景下,艾为电气计划将7000万元募资用于补充流动资金是否合理值得思考。

【免责声明:作品来源于媒体,转载是出于传递信息之⽬的,版权归原作者所有。】