位置 > 资讯 > 文章

年内三被监管处罚、支柱业务大幅下滑 渤海证券IPO前路几何?

央广网北京9月24日消息(记者 樊瑞)正在谋求IPO的渤海证券收到今年的第三份监管文件。

近日,广东证监局对渤海证券广东分公司下达行政监管措施。同时,对其下辖营业部一名从业人员出具警示函。两份文件的措辞直接指向“分支机构合规管理不到位”。

今年的前两次分别是1月因财务顾问业务违规被行政处罚,合计罚没金额226.4万元;2月因员工私自销售私募产品等被出具警示函。

除了接连处罚外,2025年上半年财务数据显示,渤海证券业绩承压明显,其上半年归母净利润为同比减少34.6%,其中支柱自营业务收入更是下滑71.50%。

自2016年正式开启IPO进程,渤海证券的IPO长跑已有九年。对于正在推进IPO的渤海证券来说,屡次被罚、业绩承压等可能给其IPO之路增添更多不确定性。

机构个人双收罚单

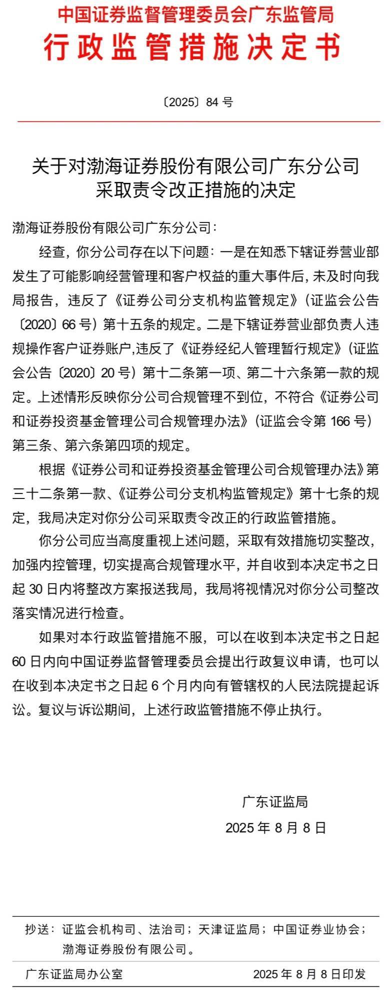
8月22日,广东证监局发布《关于对渤海证券股份有限公司广东分公司采取责令改正措施的决定》。

广东证监局在决定中称,渤海证券广东分公司存在两大问题:一是在知悉下辖证券营业部发生了可能影响经营管理和客户权益的重大事件后,未及时向广东证监局报告;二是下辖证券营业部负责人违规操作客户证券账户。

广东证监局指出,上述情形反映该分公司合规管理不到位,不符合《证券公司和证券投资基金管理公司合规管理办法》第三条、第六条第四项的规定,决定对该分公司采取责令改正的行政监管措施。

广东证监局对渤海证券发布的责令改正措施

当日,广东证监局还发布《关于对肖诺珣采取出具警示函措施的决定》。该决定显示,肖诺珣在渤海证券汕头金砂路证券营业部任职期间,存在违规操作客户证券账户的行为,广东证监局决定对其采取出具警示函的行政监管措施。

对于该行政监管措施对渤海证券业务的影响,南开大学金融发展研究院院长田利辉表示,广东证监局此次处罚直指渤海证券分支机构管理漏洞,尤其在重大事件报告不及时和客户账户违规操作方面暴露风险。此类问题可引发客户信任危机,影响分支机构业务拓展。若整改措施不到位,还可能面临进一步监管问责。此外,处罚将增加合规成本,削弱其在行业内的竞争力。

渤海证券年内三度被罚

公开信息显示,这已是渤海证券年内第三次接到罚单。

2025年1月26日,中国证监会发布的行政处罚决定书显示,渤海证券担任相关项目财务顾问,收到并确认财务顾问业务收入56.6万元(扣除增值税),该公司在开展财务顾问核查工作中,存在对资金来源及实际控制人核查未勤勉尽责的情况,导致所出具的相关核查意见与实际情况不一致,存在虚假记载。中国证监会责令渤海证券改正,没收业务收入56.6万元,并处以169.8万元罚款。

同时,该处罚决定书还显示,时任渤海证券投行部高级副总裁张锐与时任渤海证券投行部项目经理张瑞生被给予警告处罚,并分别被罚款8万元。

2月20日,渤海证券一营业部被北京证监局出具警示函。行政处罚信息显示,渤海证券北京广顺北大街证券营业部未能及时发现员工私自销售私募产品、未按内部制度对员工违规从事营利性经营活动进行追责,反映出该营业部在从业人员管理方面合规有效性不足,存在合规风险隐患,北京证监局决定对其采取出具警示函的行政监管措施。

“年内三次处罚,凸显渤海证券合规体系薄弱,可能直接导致不良后果。”田利辉向央广财经介绍,业务层面,投行业务因历史违规被限,分支机构违规或影响代销、资管等收入来源。同时,也将导致客户流失风险上升。

北京市盈科律师事务所全球总部合伙人李继泉表示,渤海证券在一年内从总公司到分公司、营业部接连受罚,反映出其风控体系可能存在系统性的薄弱环节。有可能会导致业务开展受限、收入减少乃至更严重后果。同时,会使券商声誉与市场信任下降,导致品牌形象受损、客户流失。合作伙伴可能会重新评估与其的合作关系,增加未来获取市场份额的难度和成本。

IPO九年长跑前路如何?

接连收到罚单,对IPO九年长跑的渤海证券有何影响?“IPO审核核心关注‘合规性’与‘持续经营能力’。”田利辉表示,频繁处罚将引发监管对渤海证券治理能力的质疑,尤其在全面注册制下,合规瑕疵可能成为IPO进程的“硬伤”。若无法彻底整改,或导致审核停滞甚至终止。

李继泉也向央广财经介绍,对于正在推进IPO的渤海证券来说,连续的监管处罚无疑是个负面信号。监管机构在审核时,会重点关注公司的内控有效性和合规经营能力,屡次被罚可能会让公司的IPO之路增添更多不确定性。

官网信息显示,渤海证券是唯一一家注册在天津的综合类证券公司,于2001年6月8日正式开业。2008年7月,经中国证监会核准,公司改制为股份有限公司。目前,渤海证券在天津、北京、上海、广东等省市和地区设有22家分公司和46家证券营业部,泰达国际为公司控股股东,天津市国资委为公司实际控制人。

渤海证券的IPO之路可谓“命途多舛”,多次因外部因素中断。

2016年10月,渤海证券与光大证券签约,接受IPO辅导。2021年12月,渤海证券提交IPO申报。2022年5月,渤海证券收到证监会的反馈意见。证监会共提出42条问询意见,重点涉及规范性、信息披露及财务会计资料等方面,具体包括股权质押比例过高、经纪份额逐年下降、高度依赖自营以及高管频繁变动等问题。

同年6月,渤海证券根据监管意见更新了招股书。2023年3月,随着注册制全面实施,渤海证券IPO审核平移到上交所,招股书也再次更新。

2024年10月,渤海证券因需要更换申报会计师被中止发行上市审核。此前渤海证券的审计机构为普华永道,由于普华永道牵涉恒大案件,2024年9月,财政部和证监会均对普华永道开出罚单,包括罚款上亿元、警告、暂停经营业务6个月以及撤销普华永道广州分所。

渤海证券的上市进度

2024年11月,渤海证券官网披露,该公司已决定续聘德勤华永会计师事务所(特殊普通合伙)作为渤海证券及所属公司2024年度财务决算审计会计师事务所,审计费用合计120万元。

目前,上交所官网渤海证券IPO审核状态由“中止”变更为“已问询”,更新日期为2024年12月31日。

田利辉指出,渤海证券IPO已历时九年,但合规风险与业绩波动始终是主要障碍。自2016年启动以来,其因合规问题多次中止审核,近年虽重启但进展缓慢。当前监管趋严背景下,中小券商若无法解决“合规文化缺失”“业务结构单一”等问题,IPO难度将显著加大。

他进一步指出,如果渤海证券不能通过强化内控、优化业务结构重建市场信心,其上市之路恐难突破“合规—业绩—信任”的恶性循环,最终或被行业整合趋势边缘化。

支柱自营业务上半年下滑71.50%

从近两年的业绩表现来看,自营当属渤海证券的支柱业务。

2023年,该公司实现营业收入21亿元,证券自营业务占比为34%;营业利润为6.67亿元,证券自营业务利润占比为89.8%。2024年,渤海证券营收为24.06亿元,同比增长14.51%;归母净利润为7.42亿元,同比增长9.44%。其中,证券自营业务营业收入占比为46.44%,占比最多。同时,证券自营业务营业利润9.41亿元,该部分甚至超过公司总体的营业利润8.32亿元。相比之下,渤海证券的其他业务“表现平平”,投资银行业务在2024年更是处于亏损。

渤海证券2025年上半年营收同比减少21%

近期披露的2025上半年财务数据显示,上半年渤海证券营收为9.47亿元,同比减少21%;归母净利润为2.51亿元,同比减少34.6%。

渤海证券2025年上半年自营业务收入同比下降71.50%

其中变化最大的是证券自营业务板块,2024年上半年自营业务营业收入为6.35亿元,在整体营收中占比52.99%;2025年自营业务大为缩水只有1.81亿元,同比减少71.50%,占营收比重也降为19.11%。

对于自营业务营业收入减少,渤海证券解释主要原因为受资本市场震荡影响,公司自营业务受市场波动影响较大,投资收益降低。

田利辉表示,渤海证券业绩不佳很可能通过三大路径对其IPO造成负面影响。直接路径是削弱持续盈利能力,触发监管审慎态度;间接路径是叠加合规风险,加剧市场信心不足;协同路径是受行业周期性与政策收紧影响,进一步压缩估值空间。

田利辉强调,在当前证券行业分化加剧、监管强调“高质量发展”的背景下,渤海证券需通过业务转型、合规整改和资本优化,才能降低业绩对IPO的拖累,争取上市成功。

分管自营业务的副总裁李辉疑离职

此外,渤海证券分管自营业务的副总裁李辉疑似离职。虽然并未有正式公告,但目前在渤海证券的官网“董事、监事及高管”一栏中已查询不到其姓名。

这一人事变动在渤海证券公开披露信息中也有映照。2025年4月,渤海证券发布《公司债券年度报告 (2024 年)》,其中在定期报告批准报出日董事、监事、高级管理人员名单中,李辉作为“发行人的其他非董事高级管理人员”出现在年报中。但到今年8月发布的《公司债券中期报告(2025 年)》中,该部分已不见李辉名字。

2024年年报中渤海证券董监高名单尚有李辉

2025年半年报中李辉并未出现在渤海证券董监高名单中

李辉是一名券商行业的老将。2016年6月,李辉从银行进入券商行业,加入中泰证券资产管理有限公司,担任总裁助理一职,同时兼任投资部总经理。五年后的2021年7月,李辉加入渤海证券,担任公司副总裁一职,主要负责自营投资业务。

央广财经记者也就李辉是否离职、多次被罚是否会影响IPO进度、今年上半年业务下滑原因等问题向渤海证券发出采访函,截至发稿,未获回复。

【免责声明:作品来源于媒体,转载是出于传递信息之⽬的,版权归原作者所有。】